新医保目录下,最受重创药企与产品盘点(1):二甲双胍市场风云变幻!

作者Dr.2,珍立拍股份公司董事长     

       

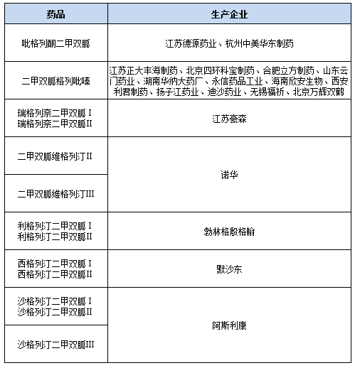
本次医保目录新增药品的一个亮点是糖尿病用药,调入西药共涉及超过100个产品,其中糖尿病占了31个,在糖尿病用药中,二甲双胍调入了13个口服复方降糖药,它们是:


之前的医保目录里,双胍类降血糖药物只有二甲双胍(含口服常释剂型和缓释控释剂型),没有以上13个口服复制剂。那么这次新增一大类口服复方降糖药,这对药企而言意味着什么呢?


一、复方获益,外企久旱逢甘霖


首先,这类复方降糖药的生产厂家将会直接获益,原来复方制剂的两个单品几乎都是可以医保报销的,但是合在一起就要自费,确实极大影响销量,也不公平。那么复方之后可以大幅提高患者依从性,也更简单。


另外除了二甲双胍格列吡嗪的生产企业较多之外,其他药品的生产企业少,而且是几乎都是独家品种,竞争对手少,一大部分是进口药。


不仅竞争对手少,在医保背书下,药品市场规模也将迅速放量。之前医保内没有口服复方降糖药,主要靠自费,销售渠道主要在院外药房、零售药店等。现在一整大类纳入医保,就可以大举进入院内销售市场。



二、单一产品线必受重创


相比较而言,单方二甲双胍药品的形势不太乐观。之前二甲双胍独占医保,现在医保新目录新增二甲双胍的复方制剂,这个复方制剂只要有增量,必然降维打击原来的单方二甲双胍,进一步侵蚀其市场空间。


盐酸二甲双胍根据剂型又分为:盐酸二甲双胍肠溶胶囊/片、盐酸二甲双胍缓释胶囊/片/片II、盐酸二甲双胍胶囊/片八种,涉及企业多达上百家。据公开数据,2017年度盐酸二甲双胍所有剂型在我国的销售额约为30亿元人民币。


这几个剂型中,盐酸二甲双胍肠溶胶囊/片没有原研药。原研没有这种制剂,也就是这些生产企业(8家)可能没法弄到一致性评价的门票。要么重新做临床,要么总局开特例,用同样参比给配比系数,这是可行的。


尤其是在4+7集采扩大到全国集采的背景下,市场全国覆盖没有空白,未通过一致性评价相当于无法进入市场。因此这些企业的此产品将面临重创!


盐酸二甲双胍肠溶胶囊/片生产厂家:



值得注意的是,尤其是对于把盐酸二甲双胍肠溶胶囊作为单一产品,面对下一轮全国集采,一致性评价与大规模复方竞品入医保的多重打击,核心产品将被淘汰,企业也将无法立足!


其中,北京圣永制药是盐酸二甲双胍肠溶胶囊的五家生产企业之一,商品名君力达。而且该公司的产品线单一,缺少护城河,无法转化风险,因此该企业未来市场悲观。


就算假定该产品可以通过一致性评价,那么就得进入规模化的惨烈的竞标,企业也无法维持原来的高价,别人卖5、6元,他们还想卖20,30的时代已经过去了。即使销量再增加一倍,其综合成本都要巨幅上涨,利润暴降。


再来看看润都制药,其销售额主要来自雷贝拉唑钠肠溶胶囊、厄贝沙坦胶囊、布洛芬缓释胶囊(已通过一致性评价)和二甲双胍肠溶胶囊,产品线相对多样。


微丸虽然有一定的优越性,其特点是有利于服用,尤其是对于儿童、老人吞咽功能受限的人群。但是该剂型让普通患者获益有限,在集采和医保新准入的高压下都会遇到巨大的问题,其主力的四个品种明后年就会纳入集采,根本无法维持高定价,而且随着新医保目录收权,之前可以在广东等省纳入地方医保目录增补,两年过渡期后,只有全国医保准入,再无地方医保保护,巨大的考验即将到来!


下一篇文章我们将分析一些神药被踢出医保后部分企业面临巨大打击,如复星药业子公司的小牛蛋白,三、四十亿的大品种,益佰制药和景峰医药的川芎嗪注射液等,敬请期待!



关于如何真实合规促进药企上量,低成本可持续进行有效学术推广,可以与作者Dr.2交流联系(微信号:medicool2)


浏览次数:2874次