举报药品领域重大违法行为,最高可获200万奖励

作者Dr.2,珍立拍股份公司董事长     

       

11月19日,国家市场监督管理总局发布《市场监管领域重大违法行为举报奖励暂行办法(修订征求意见稿)》(以下简称“《办法》”)公开征求意见通知。鼓励社会公众积极举报市场监管领域重大违法行为。


《办法》显示,对举报系统性、区域性食品药品安全风险的和较大社会风险违法行为的举报奖励最低奖励金额不得低于30万,最高不超过200万。



1、哪些行为属于举报重大违法行为可获奖励的范围:

“举报重大违法行为并经查实属于奖励范围”的第一条明确指出:违反市场监管领域食品、药品、特种设备、工业产品质量安全相关法律法规规定的重大违法行为。


其他《办法》奖励的举报重大违法行为还有:


  • 违反竞争法、知识产权、打击传销等相关法律法规规定的重大违法行为。

  • 具有区域性、系统性风险的重大违法行为。

  • 市场监管其他领域具有较大社会影响,严重危害人民群众人身、财产安全的重大违法行为,经市场监管部门认定需要予以奖励的。

  • 涉嫌犯罪移送司法机关立案的违法行为。


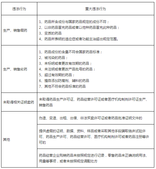
2、那么,药品领域哪些违法行为属于重大违法行为呢?

《办法》明确重大违法行为是指:涉嫌犯罪或者涉嫌被责令停产停业、吊销(撤销)许可证或者营业执照、较大数额罚款等行政处罚的违法行为。地方法规或规章对重大违法行为有具体规定的,可以从其规定。


结合以上,以及新版《药品管理法》来看:


  • 生产、销售假药、劣药,药品所含成份与国家药品标准规定的成份不符、变质的药品;

  • 超过有效期的药品、擅自添加防腐剂的药品;

  • 未取得相关证明卖药;

  • 未取得药品生产许可证及其他伪造、变造非法买卖许可证等行为。


都属于药品领域产品质量安全相关法律法规规定的重大违法行为。



3、获得举报奖励的三个条件:

《办法》拟规定,获得举报奖励应当同时符合三个条件:


(1)有明确的被举报对象和具体违法事实或者违法犯罪线索,并提供关键证据的;

(2)举报内容事先未被市场监管部门掌握;

(3)举报内容经市场监管部门查处结案并被行政处罚,或者依法移送司法机关被追究刑事责任。


4、举报人可实名或者匿名举报:

实名举报要提供真实身份证明和有效联系方式,匿名举报人有举报奖励诉求的,应当承诺不属于第十条规定的情形,并提供能够辨别其举报身份的信息和有效联系方式。


省级市场监管部门可根据实际情况制定匿名举报奖励发放的特别程序规定。


5、大幅提高奖励标准和奖励上限:

与现行《举报制售假冒伪劣产品违法犯罪活动有功人员奖励办法》(下称《举报奖励办法》)、《食品药品违法行为举报奖励办法》相比,《办法》大幅提高了奖励标准和奖励上限。


现行《举报奖励办法》规定,每起案件的举报奖励原则上不超过30万元。而新奖励办法则拟将每起案件的举报奖励金额上限提高至100万元,同时拟规定,举报涉及系统性、区域性风险,已经或可能造成重大社会危害的违法行为,奖励金额可以超过本办法规定的上限,最高不超过200万元。


此外,举报奖励细分为三个奖励等级。按照举报内容与违法事实相符程度,以及举报事项重要性,举报奖励拟分为一级举报、二级举报和三级举报三个奖励等级,其中:


  • 属于一级举报奖励的,按罚没款金额的5%给予奖励。按此计算不足5000元的,给予5000元奖励。

  • 属于二级举报奖励的,按罚没款金额的3%给予奖励。按此计算不足3000元的,给予3000元奖励。

  • 属于三级举报奖励的,按罚没款金额的1%给予奖励。按此计算不足1000元的,给予1000元奖励。


此外,无罚没款的案件,各级举报奖励金额分别不低于2000元、1000元、500元。


综上,奖励标准是举报奖励制度的核心,奖励标准如何设定关乎到奖励制度的实施效果。


随着社会进步和经济发展,现行《举报奖励办法》规定的奖励金额偏低,已不适应当前经济社会发展需要,征求意见的过程中大家也一致认为奖励标准应大幅提高。因此《举报奖励暂行办法(修订稿)》大幅提高了奖励标准和奖励上限。


《办法》明确对“重大违法行为”进行举报奖励,包括了药品领域的违法行为,目的是鼓励社会公众对市场监管领域的违法行为进行监督和举报。


因此,医药行业里的相关方,包括药企、零售药店、销售渠道等,要充分意识到一旦有重大违法行为,很可能纸包不住火,不定期就被举报。


现在医药企业大环境生存压力大,裁员医药代表,医药人士更替很可能产生内部举报,而且举报者可实名可匿名还可以获得高额的举报奖励。


医药企业不得不要为之前的不合规行为买单。


(关于内容有任何问题,可以与Dr.2进行探讨,微信号medicool2)


浏览次数:2978次