医渡云招股说明书分析(中):疑似防疫物资销售并入大数据平台业务,毛利率和销售增长率可能失真!

作者Dr.2,珍立拍股份公司董事长     

       

上篇回顾《医渡云招股说明书分析(上):烧钱率32%,股东权益-37亿,毛利率却很低!》


前几天Dr.2团队比较笼统地过了一下医渡云的招股说明书,下面我们逐项目进行实质性分析:


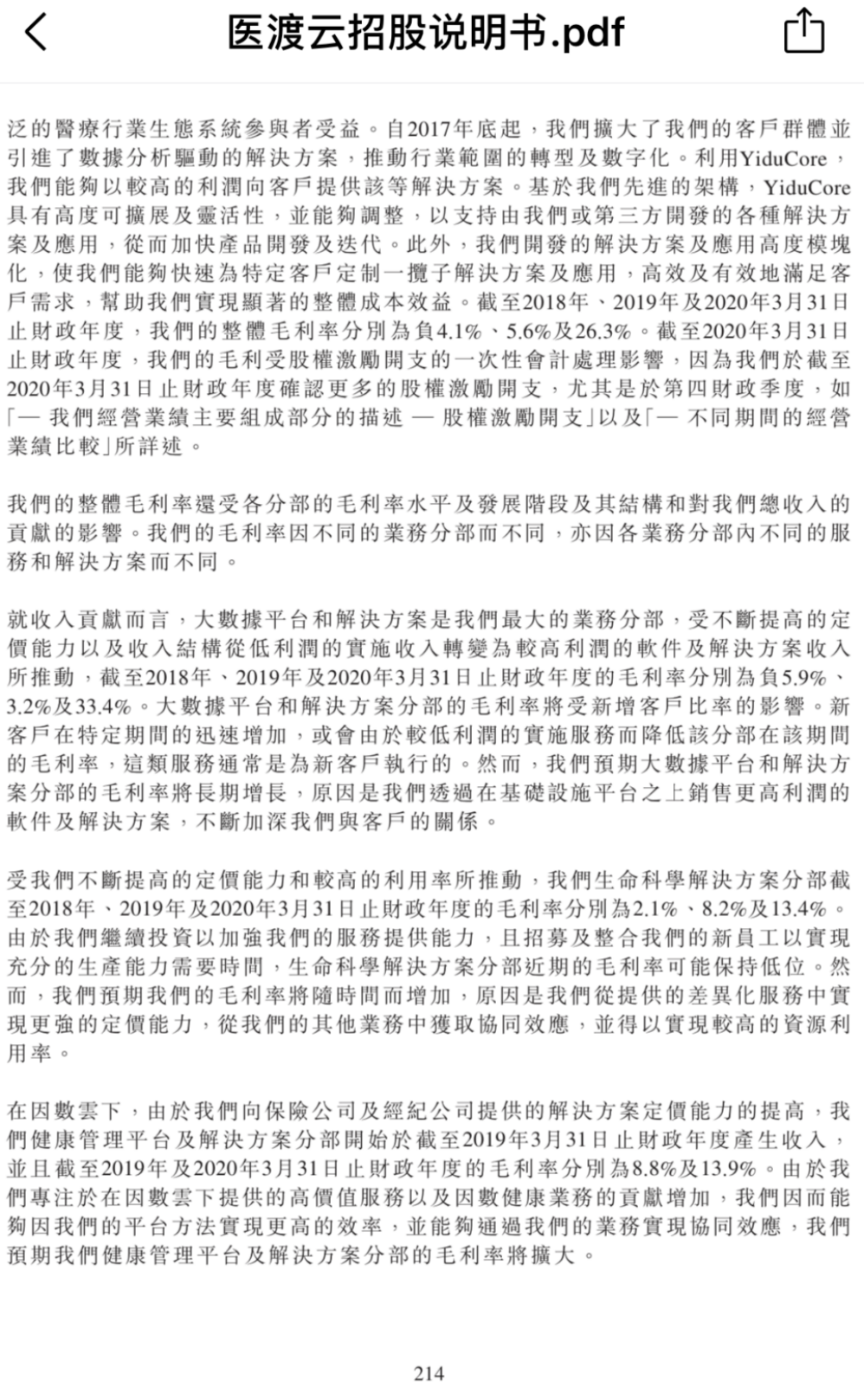
我们来看招股书214页(图1):


图1


有几个核心数据提炼一下,如医渡云披露:公司有三块主营业务,分别是大数据平台和解决方案,生命科学解决方案,健康管理平台及解决方案。占整个收入构成比和毛利率如下(图2,图3):


 图2


图3


也就是说大数据平台和解决方案,从2019年度的4589万上到2020年度的3.71亿,同时毛利率从3.2%上升到33.4%,而生命科学解决方案与健康平台,虽然收入也分别到了1个亿和5500万,但毛利率非常整齐的都在13%左右。而生命科学解决方案按照医渡云披露,实质上是分析驱动的临床开发,真实世界研究和药企数字营销服务项目,但毛利率如此之低,跟国内外同业上市公司相比有异常显著的差异。要么是有大量的转移支付,要么就是拿到业务后再大量外包出去,否则很难解释,翻遍482页的招股说明书,对于成本分类,具体收入项目拆解,前五大供应商与前五大客户(有大约10%客户ABC的销售占比)没有任何实质性描述,只有反复多次的整体混在一起。


然而在关于2020年3月31日的报表中,我们看到了这样一句解释(图4):大数据平台和解决方案......该收入增加部分归因於新增国际客户或在中国境外销售大数据平台及解决方案,我们於2020年销售医疗器械及其他COVID-19预防用品作为我们提供疫情相应解决方案的一部分。


图4


这就非常有趣了,因为全世界的国家对于医疗系统和医疗大数据都是非常保守的,作为一个中国公司,非常难于进入,而且跟技术无关。同时医渡云已经向我们披露,他们的大数据平台是需要实施与软硬件部署的,并不是一个软件包或者类似SAAS服务包,跟阿里云或者亚马逊云不一样,他们只要购买就能使用。同时如果能卖给国外这种大数据系统的话,要么会有国内的监管审查,要么就是技术创新出口的历史性突破!医渡云对该批国际客户语焉不详,没有任何说明,那么出口的到底是什么东西呢?我们看图5:

图5


2019年医渡云有存货2700万左右,2020年3月31日有存货6700多万,2020年7月31日又恢复到了2500万左右。而且在其他金融资产并没有什么变化的情况下,现金储备从7.19亿猛增至11.66亿,要么就是有新股东的增资,或者同步叠加了一个大额防疫物资销售。因此我们有理由相信,3月31日止的存货至少有4000万左右为防疫物资的库存,口罩消毒剂手套等,部分产品确实也归类为医疗器械,那么这个国际客户显然就是购买防疫物资的进口商之类的了!疫情从1月底启动,这个时候或前后,公司可能开始备货并销售或者捐赠了一部分,而2,3,4月份是国外防疫物资的销售高峰,静态时点的库存只是循环业务中的一个瞬间,而且由于进出价差距很大,其毛利率很可能大幅高于大数据平台。所以我们预测截止3月31日,很可能防疫物资销售额比较大,至少也为几千万,否则巨大的库存无法解释。


因此我们对保荐人和审计师提出疑问,首先大数据平台及解决方案的销售收入有很清晰的定义,怎么能把防疫物资的收入强行归类到那里呢?其次这种防疫物资的销售基本上就是这一段时间的一过性收入,如何能够可持续呢?不能持续的收入所获得的收益应该计入非经常性损益,就好比公司拿融资的钱去炒了个房子然后卖出获利了,你可以合并到整个企业收入没问题,但你怎么能强行合并到那个大数据平台的主营业务收入那里呢?如果这里我指出有误,因为其报表中还有一个其他收入2700万,扣掉政府补贴几百万,大约2000多万,那么假如是防疫物资销售,也请明示,否则按照中文字面理解,比较晦涩,另外对海外销售是非常重要的事情,应该做一个详细说明,卖了什么东西,卖了多少钱?卖了几家客户?


最后是一个核心问题,如果3亿多销售额的大数据平台业务里,叠加了一个很大金额的防疫物资的话,那么其核心主营业务销售增长率是不是要重新计算?而且防疫物资在那个时候的销售毛利率可能非常高,可能远超30%,那么核心业务30%多的毛利率与全部核心业务26%的毛利率是不是要大幅变化呢?


其实很简单,无论对国内还是国外销售,形式发票的项目是什么呢?是口罩手套防护服消毒液还是大数据平台服务呢?因此招股说明书应该详细披露并进行分列,这是拟上市公司必须要做的事情!


最后回到财务分析这块,我们(详看图5)发现,该公司的融资相当大一部分都是优先股与可转债,账面金额超过29亿(因为有股权增值计算),实际融资约18亿元人民币。我们看一下图6图7:


图6


图7


我们看了一下优先股对赌条款,可以要求100%赎回,年利率8%-12%的复利年利率,目前参考图8的财务费用,2020年为约420万,可见并没有完全足额支付利息,只给了一小部分,甚至融资的钱存款或理财还收入了约550万。对赌要求是2018年1月29日后36个月(有一些入得晚的优先股,时间顺延),也就是2021年1月29日前不上市的话,投资方有权使用赎回权并获得复利的利息,也就是对赌失败之后,将变成明股实债!本金另算,仅利息将复合增长至超过5亿!到现在还有不到5个月,也就是说此次如果上市不成,该公司将会产生巨大的经营风险!


图8


结合图9,我们看到,目前的资产负债率一直超过100%,股东权益(含股权激励等)约-37亿,也就是传统意义上国内公司评判标准,资不抵债。那么由于其主要经营实体全部在国内,因此按照国内银行的监管规则,净资产为负,他将无法获得贷款,也就是债权融资没有可能,只剩下上市或者私募股权融资华山一条路!


图9


结合图9,我们看到该公司薪酬与员工福利开支约为6.8亿,不算其他商务成本,从2019年增长到2020年3月31的约1000名员工,假定平滑移动均衡招聘,平均薪酬员工约为900人,则每员工平均支出薪酬约为70多万。近三年每股亏损10.36元,10.88元和18.69元(包含股权激励),经调整后的净亏损额见图8:分别为每年2.5亿,4.2亿和3.8亿,但是2020年度自由现金流为-2.3亿。


综上所述,但从财务,运营成本以及优先股可转债的债权与对赌角度考虑,该公司比较危险。当然公司最核心的是业务本身,特斯拉和亚马逊都让投资人等了十几二十年才规模盈利,如果可以将大数据平台销售给更多的客户,建立行业壁垒,并快速下降边际成本,大幅度提高毛利率,也会有很大的机会,不过就看业务实战与本次上市成功与否了!


最后一期我们将尝试从实际业务本身分析医渡云,也欢迎广大读者交流,敬请期待!


(关于内容有任何问题,可以与Dr.2进行探讨,微信号:medicool2)


浏览次数:5875次