从国家医保目录、基药目录到医院常备目录,辅助用药、中成药逐步被清出,陷入危局

作者Dr.2,珍立拍股份公司董事长     

       

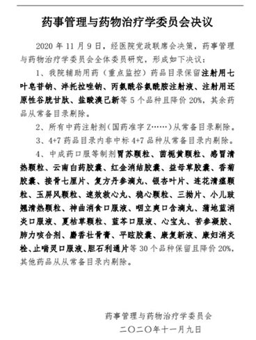
近日一则医院药事管理与药物治疗学委员会的决议在业界流传。某医院下发了《药事管理与药物治疗学委员会决议》,其主要内容是:

 1、该医院辅助用药(重点监控)药品目录仅保留5个化药品种且需降价20%,其余药品从常备目录剔除;

 2、中成药非注射剂型有30个品种保留且需降价20%,其他药品从常备目录内剔除;

 3、所有中药注射剂(国药准字Z……)从医院常备目录剔除;

 4、4+7 药品目录内中标 4+7 品种从常备目录内剔除。


辅助用药被剔除,保留品种降价20%

关于辅助用药(重点监控)药品目录中,文件表示,只保留5个品种:注射用七叶皂苷钠、泮托拉唑钠、丙氨酰谷氨酰胺注射液、注射用还原性谷胱甘肽、盐酸溴己新,保留的5个品种需要降价20%,这5品种之外的其他被列入辅助用药或者说重点监控目录品种都会从常备目录剔除。

重点监控一般采取的都是限制使用的做法,这家医院剔除后只剩下5个品种,其执行力度不可谓不大。

不仅限于个别医院,重点监控药品已经从医保目录中剔除。2019年11月28日,国家医保局正式发布2019版国家医保目录。本轮国家医保目录的调整,首次大规模调出154 种药品,其中20个国家重点监控药品全部调出。

不仅仅是医保目录,医药目录也要对辅助用药动手了。

今年7月,国家卫生健康委员会公布了对第十三届全国人大会议第5021号建议《关于严控辅助用药,推进合理用药的建议》的相关回复。关于建议将辅助用药从医保目录和基本药物目录中剔除,国家卫健委将会同相关部门进行认真研究,酌情制订相关政策。

国家卫健委明确会同相关部门认真研究将辅助用药从基本药物目录中剔除,也意味着辅助用药调出基药目录成为相关部门的工作研究重点。

中成药被清出,市场面临危局

根据上述医院药事管理决议,中成药口服制剂中,30个药品保留,其他中成药口服制剂全部从常备目录内剔除。留下来的上述30个品种,医院要求降价20%。

这并不是第一家对中药发难的医院。

早在2018年7月份,中南大学湘雅二院就曾发布通知,要求在药品采购中,明确不接受中药制剂、辅助用药进院。

南京某三甲医院也在其新药登记须知中明确列出:辅助性、营养性等高价药品、中药注射剂等列入“南京市医疗机构重点监管清单”的品种将不予新药登记。醒脑静注射液、参麦注射液等都在其中。

“醒脑静注射液”就是2019年底,北京民航总医院“杀医案”中涉及的品种,正是由于家属对当值医生的用药不满,最终引发惨案。

2017年底,山东千佛山医院等多家医院采取行动踢出中药。上海市第六人民医院金山分院一口气踢出了160多个品种,其中156个是中成药。

卫健委给中成药下了紧箍咒

2019年7月1日,在针对化药、生物制药发布首批国家重点监控药品目录的同时,国家卫健委也对中成药的临床开具设下了限制。根据国家卫健委要求,非中医类医师必须经过相应的培训并通过考核才能开具中药处方。

但随后,各省对于基层医疗机构西医开中药“松口”。

今年9月,江苏卫健委发文:基层执业医师和乡村医生,可以开具常见病多发病的常用中成药处方,而且包含长处方,也可以开具慢性病常用中成药长期处方。这意味着,至少县级(二级)及以下医疗机构的西医开中成药处方禁令已基本解除。这也是继此前安徽、山东、贵州等省份宣布对县级(二级)医院暂不做硬性要求之后,对西医开中药的进一步明确松绑。

中药危机没有解除,医保目录,带量采购都对中药下手了。

在2019年的医保目录调整中,血塞通、丹红、清开灵等44个中药注射剂,以及脑心通、百令片、稳心片(胶囊、颗粒)等77个口服制剂已经临床受限。对于中药注射剂来说,二级及以上医疗机构使用和严格控制适应症范围是主要限制内容,按照规定,如果超出限制则医保将不予报销。

而在医保目录动态调整之下,中药注射剂等一直存在争议的产品,如果不能证明自身安全有效性和经济性,还可能被直接踢出。

前不久,国家医保局宣布将中成药和生物制品纳入带量采购。在此前后,作为临床用量大、采购金额高的产品,中成药也曾被多省份纳入地方带量采购范围。

在青海带量采购中,血栓通注射剂、注射用血塞通(冻干)、喜炎平注射液、血塞通胶囊都在其列。随后辽宁也将气血康口服液、小儿柴芩清解颗粒、首荟通便胶囊、云南白药痔疮膏等中成药大品种纳入带量采购。

在浙江金华第二批带量采购中,93个中选药品中有39个是中成药,包括正大青春宝的参麦注射液、云南白药和台州南峰的复方丹参片、葵花护肝片,以及哈尔滨一洲制药的清开灵颗粒等。按照金华的规则,这些药在最高限价基础上,降价幅度不能少于10%,部分产品降幅将超过20%。

过去相当长时间里,由于政策鼓励、降价压力小、临床受限较少等原因,中成药、辅助用药市场经历过一段快速增长时期。但是现在,从市场情况看,由于受到重点监控、打击带金销售、打击临床滥用等影响,中成药、辅助用药销量已经下滑。如果不能证明自身安全有效性和经济性,中成药、辅助用药就彻底陷入危局。


关于进行低成本可持续的有效在线学术推广,可以与作者Dr.2交流联系(微信号:medicool2)


浏览次数:3260次