麻醉科成为各地医疗反腐深水区,麻醉科主任收受回扣动辄上百万,甚至近千万!

作者Dr.2,Medicool医库公司董事长     

       

河南省郑州市二七区人民检察院公开了三份对单位行贿案的起诉书,指向的受贿者均为同一人。三分起诉书披露了被告人程某某、杨某某和扶某某向河南省郑州市某医院的麻醉科主任李某某行贿。2011年至2019年8年间,这位麻醉科李主任收受的药品回扣金额多达882万元。



其中,程某某的行贿金额最大,给予回扣款共计782.0534万元。起诉书显示,他并不是医药企业的医药代表,而是郑州市另一家医院的员工,负责向李主任所在的医院销售麻醉药品,并且与李主任约定了回扣的比例。


涉及的品种包括俗称“大杜”和“小杜”的“杜马”,即吉林英联生物生产的磷酸肌酸钠注射液;上市公司康辰药业的独家品种尖吻蝮蛇血凝酶注射液;广药白云山的独家品种复方双氯芬酸钠注射液,以及一大批麻醉用药品种。


根据三份起诉书,该麻醉科“李主任”收受回扣的的882万,比之前“惊动中纪委”的麻醉科雷李培受贿332万元,整整多出了1倍还不止。


图片


这已不是麻醉科第一、二次因为受贿引关注。麻醉科成为各地医疗反腐深水区。


中国裁判文书网公布了丽水市中心医院原麻醉科主任雷李培受贿罪一审刑事判决书。雷李培因犯受贿罪,被判处有期徒刑七年,并处罚金人民币八十万元;此外,其违法所得人民币三百三十一万四千八百二十八元被予以追缴,上缴国库。



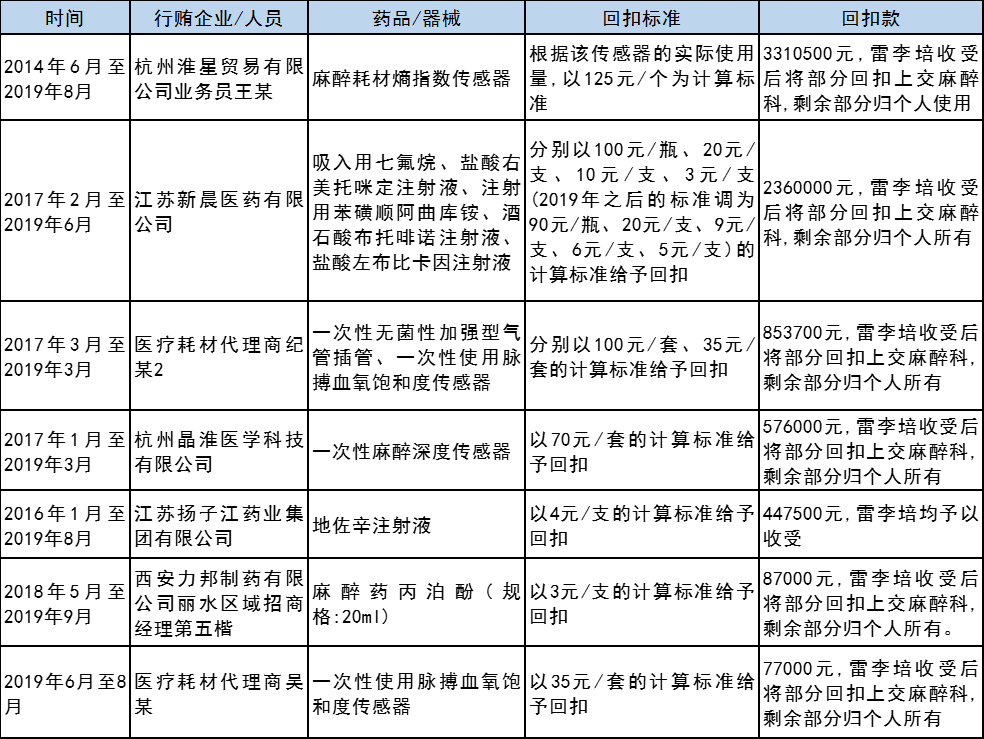
回顾2020年丽水市中心医院原麻醉科主任的受贿内容,包含了很多药品、医疗器械以及回扣标准和会扣款等众多细节,我们表格梳理列出。涉及的麻醉药品企业有:麻醉耗材熵指数传感器、吸入用七氟烷、盐酸右美托咪定注射液、注射用苯磺顺阿曲库铵、酒石酸布托啡诺注射液、盐酸左布比卡因注射液、一次性无菌性加强型气管插管和一次性使用脉搏血氧饱和度传感器、一次性麻醉深度传感器、地佐辛注射液、丙泊酚、一次性使用脉搏血氧饱和度传感器。



我们来看看雷李培在不同阶段,针对不同产品的受贿金额有多少。

在短短两个月内,仅凭一个器械,受贿回扣近八万。从2019年6月至8月,医疗耗材代理商吴某按照一次性使用脉搏血氧饱和度传感器35元/套的计算标准给予回扣,共计77000元。


雷李培收受回扣金额最大的是来自杭州淮星贸易有限公司业务员王某,麻醉耗材熵指数传感器,根据该传感器的实际使用量,以125元/个为计算标准,给雷李培3310500元回扣款。


其次是来自江苏新晨医药有限公司,仅2017年2月至2019年6月,两年多时间内,给雷李培回扣2360000元。


根据文书内容显示,在2017年1月至2019年9月这个期间,雷李培上交丽水市中心医院麻醉科回扣款共计人民币3429832元,另有回扣款共计人民币3314828元全部归个人所有。


雷李培这个案例比较特殊,在拿到回扣款后,雷李培将部分上交麻醉科,剩余的归个人所有。办案人员表示:“交给科室的回扣,由科室集中管理,除了按每个医生的开药量分配给医生外,还会留下一部分作为科室公共活动经费。”在这种回扣方式的影响下,医生给病人开的药越多,能拿到的回扣就越多。


图片

接下来再看下同年2020年裁判文书网发布的独自一人“作案”的麻醉科主任胡双飞,在其任职期间,在药品、医疗器械进入浙江省人民医院以及销售使用等方面为他人民谋取利益,共收受贿赂3561726元。




从单个行贿的药企来看,胡双飞任职麻醉科主任期间收受的回扣额最少也是20万元,最多达到了近125万元(来自扬XX药业集团的“地佐辛”注射液)。


图片


从2020年年中开始,国家卫健委等部门接连发布《2020年医疗行业作风建设工作专项行动方案》《2020年纠正医药购销领域和医疗服务中不正之风工作要点的通知》,向各省市责任单位提出清理医疗行业乱象的要求,并将打击医疗机构从业人员收取红包、回扣等行为单独列为年底前需要完成的目标之一。


这些举措为医药购销领域和医疗服务划清行为红线,对打击医药领域商业贿赂具有很强的针对性,有利于推动形成风清气正的行业风气。

关于进行低成本可持续的有效在线学术推广,欢迎与Dr.2交流联系(微信号:medicool2)


浏览次数:2931次