又有检验科主任受贿文书被公示,检验科因何成为医疗腐败“重灾区”?

作者Dr.2,Medicool医库公司董事长     

       

据中央纪委国家监委网站6月8日发布文章,四川省阿坝州人民医院一起医疗腐败窝案被连根拔起,从院长到检验科主任、药剂科主任等被阿坝州纪委监委同日留置,该院有173人主动上交违纪违规所得336.7万元。


谷运麒在担任阿坝州人民医院副院长、院长期间,利用职务便利,为他人在医疗药品、耗材和设备采购等方面谋取不正当利益并收受巨额财物,违纪违法金额高达2600余万元。


阿坝州人民医院原设备兼总务科科长谢建华因受贿142.6万元,已经在2020年12月18日由四川省壤塘县人民法院判处有期徒刑三年六个月。


李永富于2007年7月,任阿坝州人民医院药剂科主任;2015年3月,兼任阿坝州人民医院科教科科长。在其任职期间,利用职务便利多次收受他人贿赂钱款共计155万元,被判处有期徒刑三年六个月。


近期,中国裁判文书网公布了四川省阿坝州人民医院医疗腐败窝案中检验科主任罗玉雷的刑事判决书:


被告人罗玉雷利用职务之便,为他人谋取利益,非法收受他人财物共计人民币134.954547万元,其行为已触犯《中华人民共和国刑法》第三百八十五条第一款的规定,构成受贿罪。


判决如下:

一、被告人罗玉雷犯受贿罪,判处有期徒刑三年六个月,并处罚金二十万元(已缴纳);

(刑期从判决执行之日起计算。判决执行以前先行羁押的,羁押一日折抵刑期一日,即自2021年1月15日起至2024年7月14日止。)

二、扣押于金川县人民检察院专户的赃款120.8万元予以没收,由扣押机关上缴国库;扣押在案的川A9××××大众牌宝来轿车一辆予以没收,上缴国库。


公布的文书详细记录了被告人在试剂采购等方面利用职务之便,多次接受试剂供应商贿赂,以“照顾”他们的生意。


从表格可以看出,医药企业主动向检验科主任行贿,主要是为了能够获得向医院销售医药耗材的机会,这也证实了,医疗器械、药品和耗材采购中潜规则盛行、红包回扣泛滥、一些非基本用药药价虚高等黑色利益链的现象普遍存在。虽然检验科主任在大型设备的“采买”上没有绝对的“拍板”权,但是,在这些医疗耗材的采购上,却是拥有话语权的,而这个话语权也间接地决定了他在职务范围内受贿额度的话语权。


检验科主任为了一己私利非法收受医药公司贿赂这种案件屡见不鲜,有些接受贿赂的当事人都会抱着“我不收钱,就便宜了药贩子”的心态,疯狂“收钱”,譬如去年眉山市第二人民医院检验科长张锐受贿一案,罗玉雷受贿的金额和被告人张锐收受的贿赂款相比,算的上是小巫见大巫了。


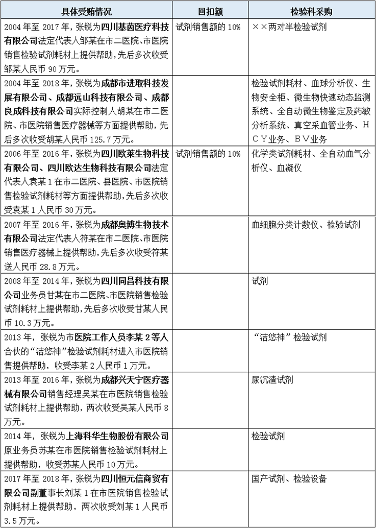
经审理查明,2004年至2019年期间,被告人张锐在担任眉山市第二人民医院(以下简称市二医院)检验科副主任、主任、彭山县人民医院(以下简称县医院)院长、眉山市人民医院(以下简称市医院)副院长期间,利用职务上的便利,在工程项目招标、医疗器械采购等方面为他人谋取利益,先后收受邹某、胡某、王某2等18人财物共计人民币980.9万元、美元0.3万元(折合人民币2.121万元)以及价值3.5万港元(折合人民币30.099万元)的赌场筹码。

(文书中与检验试剂、检验设备有关的受贿内容)


近年来,大批检验科主任相继落马:

2021年3月,安徽纪检监察网发布通报:安徽医科大学第二附属医院检验科主任管世鹤接受纪律审查和监察调查。


2020年5月,黔江中心医院检验科主任付晓和财务科科长钟华共计收受1770万元,受贿数额巨大,付晓被判处有期徒刑10年。


据统计,2018年至2019年,共有6位检验科主任级人员因贪污受贿而落马。


检验科因何成为医疗腐败“重灾区”?


在大部分人看来,医院腐败应当更多的集中在涉及大型设备和高值耗材的部门科室,而在大众心目中检验科一直处于边缘,无非是抽血验尿之类的化验、报告,如此大数额的受贿又是从何而来的呢?


事实上,检验科在医院所有科室中是较为特殊的,因为检验科每天都要做大量的检验,而且要保证检验所需要的试剂是不间断地供给的。虽然检验科耗材的确并不值钱,回扣金额很小,但检测项目多,耗材量巨大。即便每张试纸所能拿到的回扣不多,但日积月累,向企业收受回扣的“油水”自然也就能积少成多,长久下来数额更是十分惊人。


与此同时,部分地区的检测试剂等材料种类繁多,涉及厂商经销商数量大,有时无需采用统一招标的形式,这也给那些贪污腐败分子提供了钻空子的机会。

关于进行低成本可持续的有效在线学术推广,欢迎与Dr.2交流联系(微信号:medicool2)


浏览次数:3168次