除卫健委、卫健局被医药企业围猎外,食药监管体系也难逃“魔爪”,至少有50名官员被“揪出”

作者Dr.2,Medicool医库公司董事长     

       

一直以来,医药领域的腐败问题都是国家打击的重点;此前由于监管的漏洞,从上到下“无一不贪”,导致市场病态,药价昂贵;近几年国家狠抓带金销售的问题,一石激起千层浪,就在今年4月份因腐败受贿落马的医疗体系的官员依旧比比皆是:


4月3日

据公众号“清廉乐清”发布消息称,乐清市卫生健康局原党委书记、局长王贤明涉嫌严重违纪违法,主动投案,目前正在接受乐清市纪委市监委纪律审查和监察调查。

4月7日

秦风网发布公告显示,陕西省卫健委原副巡视员刘增耀涉嫌严重违纪违法,目前正接受纪律审查和监察调查。

4月16日

中央纪委国家监委网站发布消息,北京市卫生健康委员会主任于鲁明涉嫌严重违纪违法,目前正接受中央纪委国家监委纪律审查和监察调查。

4月20日

叙州区纪委监委发布公告称,宜宾市叙州区医保局党组书记、局长、四级调研员李华涉嫌严重违纪违法,目前正接受纪律审查和监察调查。

4月24日

据蓬安县纪委监委消息称,蓬安县卫生健康局四级调研员刘先福涉嫌严重违纪违法,目前正接受纪律审查和监察调查。

4月28日

山西省纪委监委网站发布长治市卫生健康委员会党委委员、副主任申宛成接受纪律审查和监察调查的通知。




4月份落马的这些医药官员大部分都是各省市卫健委、卫生健康委员会、医保局的骨干,而这些骨干们在“身兼要职”的同时,还做一些明文规定不允许的“工作”,而这些“工作”在一般情况下都和医药贿赂相关,毕竟那些急于求成的医药销售人员想要通过不正当竞争来获得优势,也是无所不用其极的,围猎对象可以以医院为原点,进行上下延伸。当然了,这个延伸除了上文提及到医疗单位外,还有一个和药品相关的国家医疗机构也被划入延伸范围之中,那就是食品药品监督管理。


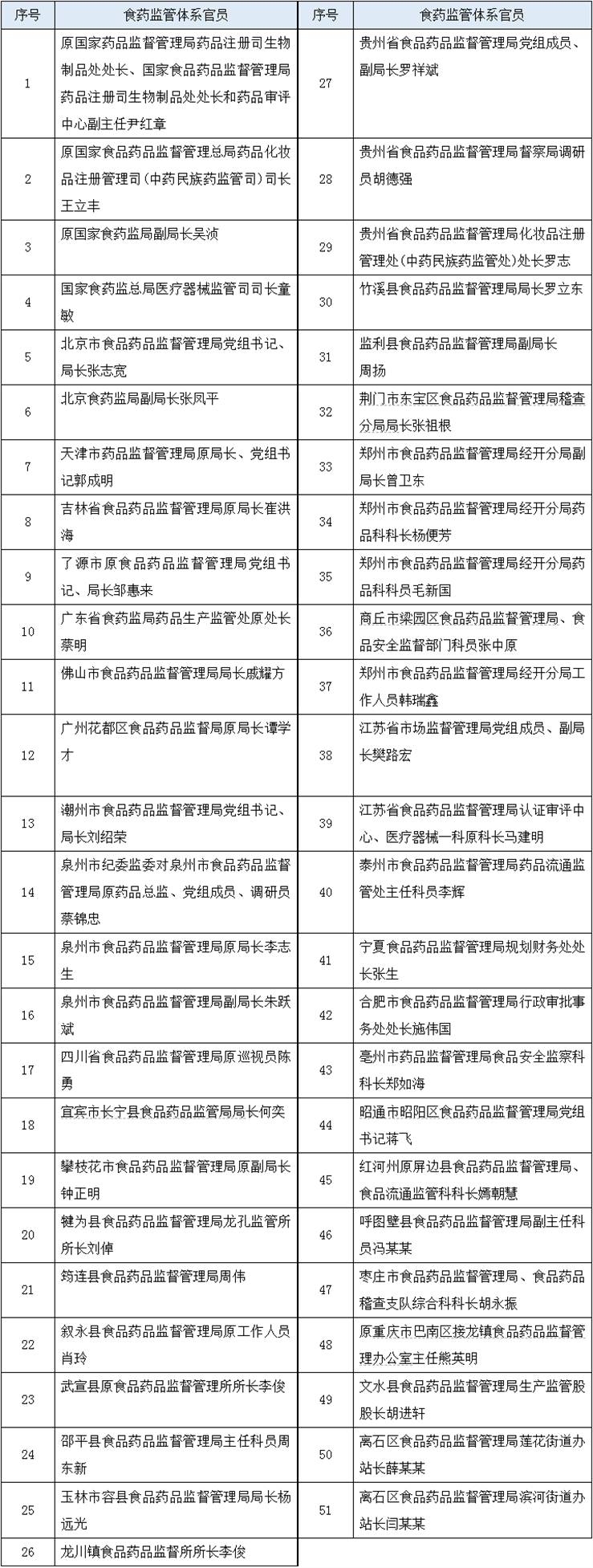
据不完全统计,自2016年至今被查、宣判的食药监管体系公职人员,就至少有50人以上:



通过浏览、阅读文书网、检察网发布的关于食药监管体系公职人员受贿案件的文书可以发现,这些食药监管体系公职人员的受贿“缘由”与药品销售进入医院这种“缘由”对比起来,后者就相对普通了,也可以说是医药受贿“缘由”中相对靠后的了,也就是说,药企工作人员向食药监管体系公职人员行贿的目的、“缘由”并不单单是为了销售药品这么简单,那么,食药监管体系公职人员受贿的“缘由”都包括什么呢?


一、在食品药品检验检测所仪器设备采购项目招投标、结算质保金方面给予便利



2017年5月至12月,被告人莫学停任大兴安岭地区行署食品药品监督管理局局长期间,在食品药品检验检测所仪器设备采购项目过程中,利用职务上的便利,为实际所有人张某(另案处理)所经营的哈尔滨华锦凯程科技开发有限公司、哈尔滨博实科技有限公司,在采购项目招投标及结算质保金过程中谋取利益,并通过中间人任某(另案处理)以借款名义非法收受好处费共计60万元。其中,40万元被莫学停通过曹某的工商银行账户转给其子莫某用于购房,另外20万元用于偿还债务。


二、在药品生产许可审批、质量管理规范认证及药品生产企业日常监管方面给予便利



2004年1月至2016年6月,被告人蔡明在先后担任广东省食品药品监督管理局药品安全生产监管处副处长、办公室主任、药品安全生产监管处处长期间,利用主管药品生产许可审批、质量管理规范认证及药品生产企业日常监管等职务便利,为广州巨虹药业有限公司等28家企业谋取利益,共收受了人民币532万元、美元1万元(折合人民币63495元)、港币105万元(折合人民币843867元)贿赂。


三、加快药品注册审批进度



2005年至2014年,时任国家食药局国家食品安全监察专员、食品安全监察司副司长、司长、食品许可司司长、保化司司长、国家食药总局医疗器械监管司副司长、司长等职务的童敏先后收受广州欧化药业有限公司(以下简称欧化药业公司)董事长陈某送给的现金、银行卡等财物共计折合人民币63.37万元。其中,于2005年至2014年每年春节期间在广州收受陈某现金共计10万元,于2004年6月至2011年1月在北京收受陈某招商银行卡一张及陈某先后存入该卡的钱款共计36.01万元,于2007年3月至4月在北京收受陈某工商银行储蓄卡一张及陈某先后存入该卡的钱款5.3万元,于2011年5月至2012年7月在北京收受陈某招商银行储蓄卡一张及陈某先后存入该卡的钱款共计12.06万元。2008年7月,欧化药业公司在国家食药局申请注册枸橼酸铋雷尼替丁胶囊。为此陈某多次请求童敏帮忙加快公司枸橼酸铋雷尼替丁的审评进度。童敏答应帮忙,并让陈某提交了一份审评进度单,但事后未予过问。至2016年1月,该件注册申请由国家食药总局药品审评中心送至注册司审批。


四、加快药品生产文号变更申请、产品转让申请的审批进度



2009年上半年,通化一洋保健品有限公司(以下简称一洋公司)为将韩国一洋药品株式会社的保健食品元秘牌元秘-D口服液进口产品生产文号变更为国产产品生产文号,先后向通化市食药局、吉林省食药局和国家食药局递交了产品的变更申请报告。为尽快得到批准,一洋公司总经理李某2请求时任吉林省通化县县长的李某4帮忙。2009年10月,李某4带领李某2等人赴京,由李某4向时任国家食药局食品许可司司长童敏汇报一洋公司申报的情况,请求童敏帮助加快审批。童敏答应帮忙。


2010年1月14日,国家食药局重新受理一洋公司元秘牌元秘-D口服液产品转让申请。2010年春节后,时任国家食药局食品许可司司长的童敏在钓鱼台国宾馆收受李某2委托李某4转交的1万元现金及共计面值5万元的5张购物卡,再次答应李某4提出的加快审批一洋公司申请的请求。2010年4月19日,国家食药局批准元秘牌元秘-D口服液从韩国一洋药品株式会社变更到一洋公司。2011年春节,时任国家食药局食品许可司司长的童敏在北京红色江山饭店收受李某2委托李某4转交的2万元现金。2012年11月,时任国家食药局保化司司长的童敏在通化县委招待所收受李某2送给的2万元现金。


五、在筹建药业公司、协调搬迁、变更经营地址验收检查、减免行政处罚等方面给予行贿人便利



根据起诉书,身为**地区食品药品监督管理局党组成员、副局长、调研员的被告人张某某,因为筹建药业公司、协调搬迁、变更经营地址验收检查、减免行政处罚等缘由收受药企受贿金额239.8万元,我们通过表格梳理主要的受贿理由和金额详情如下:



关于进行低成本可持续的有效在线学术推广,欢迎与Dr.2交流联系(微信号:medicool-1)


浏览次数:5429次