看AI如何破局医疗行业会议造假乱象
作者Dr.2,Medicool医库公司董事长
随着医药反腐力度持续加大,全行业风声鹤唳。各医疗机构发起自查自纠之风,要求退回“讲课费”等不合理报酬。药企紧急召集业务员培训合规推广内容,多场学术会议延期或取消。
对此,国家卫健委指出:规范开展的学术会议和正常医学活动是要大力支持、积极鼓励的。需要整治的是那些无中生有、编造虚假学术会议的名头,进行违法违规利益输送,或者违规将学术会议赞助费私分的不法行为。
从以往通报的商业贿赂案件细节来看,药企通过举办学术会议,以会议赞助费、专家讲课费、培训费等方式为行贿披上“合法外衣”。由于中间存在巨大的利益输送空间,由会议材料造假带来的欺诈风险也“水涨船高”。
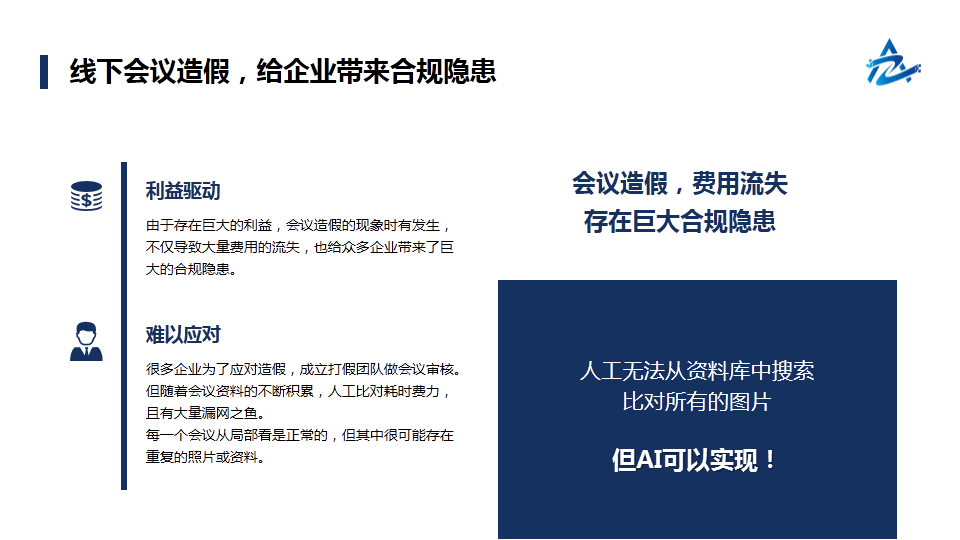
很多企业为了应对造假,成立打假团队做会议审核。但随着会议资料的不断积累,人工比对耗时费力,且有大量漏网之鱼。每个会议从局部看是正常的,但其中很可能存在重复的照片或资料,这样不仅导致大量费用的流失,也给众多企业带来了巨大的合规隐患。
会议造假场景一:会议本身就假的!
会议没有开,用以往或其他会议替代。会议造假以10人以下小型科室会为主,科室场景的会议,场景单一,更易造假。
解决方案:提取每张图片的数据指纹。
将每一张新入库的图片与历史图片做比对,若发现有重复嫌疑、记录相似的图片,就会自动化引出来转给人工合规组,由合规组进行人工审核。
会议造假场景二:非讲者本人参与!
由其他人用讲者名义参与会议,比如派实习生、研究生代替讲者进行讲课,会议结束后费用仍支付给讲者本人。
解决方案:永久留档
每位讲者的照片均验真后永久留档,讲者照片与专家库系统匹配,同时个人信息通过主数据验真。而新开会议讲者照片则与历史照片做比对。
会议造假场景三:一次会议,通过摆拍伪造未来多场会议
部分会议造假为了降低成本,满足支付多次参会讲者,除了引导不相关人员参会凑数,还会讲者来回摆拍,广西曝光的讲课费支付案例就是如此!
解决方案:该场景可以通过引擎来识别,因为左右摆拍和讲者切换,但是背景和身上的衣服,发饰没有改变,甚至桌子上放的衣服的皱褶都不会变,包括墙上的光影,在不同时间的会议里居然一致,这是不合理的,通过算法可以自动化发现,然后再人工复核一下就能发现!
人工无法从资料库中搜索比对所有的图片,
但AI可以实现!
会议造假拍摄的图片普遍分为三大类型:同一场地和角色多角度拍摄、同一场地更换角色拍摄、通过PS翻转或旋转图片进行造假。这些场地重复、人物重复、服饰相似的会议图片,在会议图像反欺诈查重系统面前将无所遁形!
明数智富会议图像反欺诈查重系统首先会对待查重的图像进行灰度变化、几何矫正、图像增强、图像滤波等预处理操作,通过图像哈希算法生成图像指纹,根据图像指纹进行图像查重,生成识别结果。

系统进行了这些操作流程:简化色彩——计算DCT——缩小DCT——构造哈希。生成的图像指纹为:
10111111 01100001 11000111 00001111 01101111 10000111 00000011 00001001
最终根据图像指纹进行系统查重,生成识别结果。
明数智富会议图像反欺诈查重系统通过建立图像指纹,能够快速识别重复图像,利用卷积神经网络(CNN)准确识别近似图像,本地化部署加系统API,轻松便捷地实现图像查重!按年付费,不限比对数量,还可以本地化部署,对接到企业的会议系统和财务报销系统!
如有学术会议造假相关困惑或需求的企业,欢迎添加Dr.2微信进一步了解(微信号:medicool-1)。
浏览次数:4406次