中国最大的糖尿病患者社区:甜蜜家园

作者Dr.2,珍立拍股份公司董事长     

       

    甜蜜家园糖尿病论坛( http://www.tnbz.com) 搭建于2005年9月8日,定位于为全国的糖尿病患者提供在线交流平台,目前是全国最大,最活跃的糖尿病患者网上交流家园,隶属于北京唐健科技有限公司。

   北京唐健科技有限公司股东信息,工商资料显示成立于2006年4月,注册资本100万人民币,法定代表人熊德辉。

表一:北京唐健科技有限公司股东信息

里程碑

图一:北京唐健科技有限公司里程碑

    目前北京唐健科技旗下有糖友网、糖尿病网和甜蜜家园论坛,以及甜蜜糖尿病的APP。

   其中甜蜜家园糖尿病论坛(http://bbs.tnbz.com/和app是广大糖尿病病人家属学习糖尿病知识,交流血糖控制经验,探讨糖尿病饮食运动方法,患者心灵交流的健康家园。

产品说明及测评

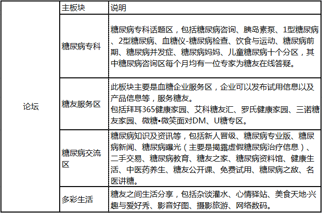
   甜蜜家园糖尿病论坛板块列表:共分为5个大板块,每个大板块下进行不同话题分区。

表二:甜蜜家园网页版论坛功能列表

   甜蜜糖尿病APP测试:网页版论坛和APP数据同步。

1、社区,论坛话题分区,每日发帖数量实时显示,数据和网页论坛同步。

    进入某一分类下面,可以按全部、最新、精华等方式查看帖子,也可回复评论其他人的帖子,还能使用关键字搜索帖子,显示浏览阅读量以及用户回复数量,非常细致与强大。

2、发帖:可以进入某话题区直接发帖;或者点击主页中间的“+”,选择发帖的形式,帖子可以文字、图片、也可附加语音。

    网页版论坛及APP评价:1.按照糖尿病话题进行详细的分区,而每个功能模块之间又进行良好的交互。2.使用过程中没有出现数据错误等情况,网站稳定,使用流畅。3.甜蜜糖尿病APP设计简洁,数据和网页论坛交互,使用过程中没有出现崩溃,数据无法加载等情况。整体评分:8.5分

商业模式

   北京唐健科技由糖尿病患者论坛开始起步,多年经营稳定之后又沿着糖友的需求,进行一些相关产品的代理和销售,也为糖友谋得实惠,自己也获得部分收入。公司与不少零售商、代理商以及药企和器械厂商都有合作关系,之后又创建了糖友网和糖尿病网,构建了糖尿病线上论坛、网站、电子商务、线下实体销售互相引流的商业模式。

    甜蜜家园论坛的主要盈利模式是为药企和器械厂商做E-Marketing:

① 对血糖仪制造企业,论坛开设了“糖友服务区”,专门为这些企业开设专栏,帮助企业和患者之间进行互动。这些企业包括血糖仪拜耳,罗氏,艾科,三诺等。其次,还包括移动医疗企业微糖、U糖也在糖友服务区中开设了版块,内容主要是普及糖尿病知识和宣传介绍自己的产品。在糖尿病交流区的免费试用版块,企业还能发布免费试用主题,进行产品宣传。

② 论坛菜单上方,导航栏下方,包括页面的最下方,都有广告栏。

表三:Dr.2统计了一下在甜蜜家园论坛首页有广告的企业(产品):

    甜蜜糖尿病的APP里面也有相应企业的专区和广告(略)。

表四:甜蜜家园的商业模式画布

    

    甜蜜家园有着十分清晰的商业模式,从一个小论坛起家,经过十年发展成为全国最大的糖尿病社区,十分令人敬佩。利用与糖尿病相关公司渠道之间的推广与促进,甜蜜家园用户数量突破用户临界点,逐渐形成网络效应,在平台一方用户-患者进入后,之后糖尿病相关的医药、器械企业也随之加入,双面平台形成。医药、器械企业补贴用户,用户可以在这里获得免费的试用品和打折信息、还能与社区成员进行互动,获得糖尿病知识等。

    下图为来自内部分析的甜蜜家园论坛近期实时用户访问数据:我们可以综合得出甜蜜家园每日浏览量(pv)稳定在8万以上,日独立访客(UV)稳定在1.6万以上,日访问次数(VV)在20万左右,独立IP数15万以上,跳出率60%。

总结:

    从以上数据以及论坛每日发帖数量来看,甜蜜家园论坛用户活跃度非常高,而且用户细分针对性强,粘性最大,比目前最大的糖尿病app公司,糖护士,微糖和糖医生活跃度高5-10倍。因此在糖尿病社区领域,甜蜜家园有着绝对的行业先行优势。随着移动医疗的火爆,各种患者社区及APP层出不穷,但是多数社区无法突破用户临界点,没有足够的活跃度,所以甜蜜家园要充分利用现有优势,顺应发展趋势,发力移动端开发,为用户带来更多价值,与时俱进以避免“红皇后效应”。

    下一步,甜蜜家园可以着重进行糖尿病数据管理和社区互动,学习Patients Like Me,对糖尿病患者数据进收集整理,和医疗机构、研究机构、医药和医疗器械公司合作,真正发挥患者社区的价值。

(欢迎转载,注明作者和来源即可,愿意与Dr.2交流的请加微信号:2823095726)


浏览次数:5439次