手把手教你学估值(8B)终结篇-用可比公司分析法给万达信息估值

作者Dr.2,珍立拍股份公司董事长     

       

本文转自微信号:前海榕树下

上一期,由于篇幅有限, 我们按照可比公司分析估值的步骤完成了:

第一步:找到类似公司/可比公司

第二步:找到所需的财务信息

第三步:计算关键数据, 以及倍数

今天,我们将继续余下的估值步骤, 那就是:

第四步:进行可比公司的基准比较

第五步:确定估值

在完成了用可比公司分析法给万达信息估值之后,我们将两种方法(贴现现金流分析法和可比公司分析法)对万达信息做的估值进行比较。 相互印证。找出各自的优缺点, 然后框定理性的估值范围。

c. 进行可比公司的比较

有了上一期各个可比公司的财务数据,以及计算出的比率和倍数, 这些数据是我们做可比公司比较的基础。 比较工作的核心任务是就各个可比公司之间和万达信息之间进行分析和比较。 比较的目的就是要确定万达信息在同行业内的相对排名,这样, 我们就可以框定相对的估值范围。 最后, 我们会选择和万达信息最为接近的可比公司, 最为万达信息估值范围的基础。 什么是最为接近的公司呢? 我们认为是指那些和万达信息在业务上和财务特征方面最为相似的公司。

就算是分析和比较,也是有方法的。我们第一步是在可比公司里进一步筛选出和万达信息的业务和财务特征最为接近的企业,然后排除离群值。第二步,我们将万达信息和进一步筛选出的可比公司的关键性财务指标和比率数做一个比较,以便做一个相对排名。 这样, 我们就可以找到最为接近的可比公司。第三步,我们分析和比较交易倍数, 然后找到最佳可比公司。

第一步:在可比公司里进一步筛选出和万达信息的业务最为接近的企业。

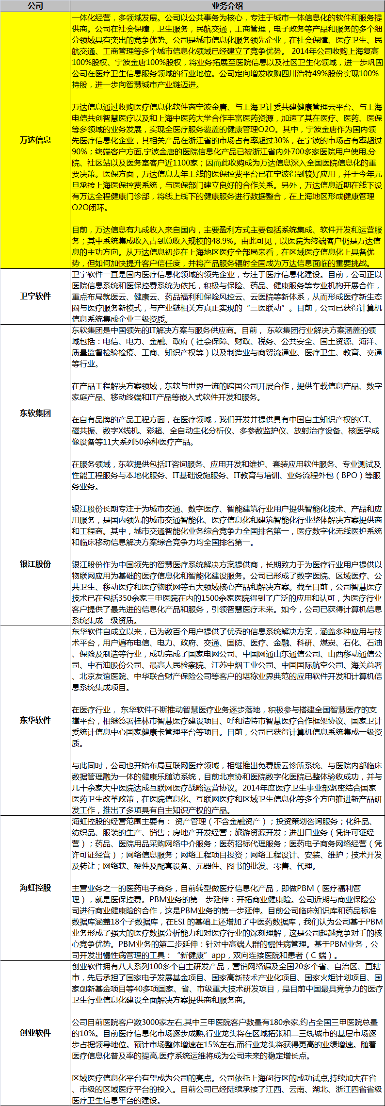
首先,我们对这些可比业务做一个简单的介绍。 这样有助于识别和万达信息在业务上最为相似的可比公司。 如下表所示:


从以上可以公司的介绍来看,我们认为海虹控股从业务特征来看和万达信息出入最大。 属于离群企业范畴, 在这里就可以予以排除。 我们暂且保留其他可比公司。 值得我们参考的是,由中央网信办信息化发展局主管的《智慧城市》杂志联合智慧城市头条网依据强大的企业信息数据库和市场调研资源,继推出“2015中国十大智慧交通企业综合竞争力排行榜”原则基础上,重磅推出“2015中国十大智慧医疗企业综合竞争力排行榜”。杂志社根据2014年智慧医疗行业的发展现状及竞争格局,首先初步筛选一批智慧医疗相关企业,随后再结合专家组的分析和评估,并分别从运营能力、解决方案、市场战略、创新能力、重点案例等几大类别进行综合打分,最终评比出“2015中国十大智慧医疗企业”。其中,东软集团综合竞争力指数为9.64,位居第一;万达信息竞争力指数为9.62,位居第二;卫宁软件综合竞争力指数为9.60,位居第三。虽然本人对这个评估结果并不以为然,但还是具有参考意义。 具体评估结果分析如下:


从主营业务的层面来看,万达信息主要还是从事以社会保障, 医药卫生为主的城市信息化业务, 并将其业务扩展到交通物流,市场监管以及电子政府等领域。未来万达信息的拓展目标会延伸到公共安全, 国土资源,环境保护, 文化教育等方方面面。从地域覆盖来看, 万达信息似乎和上海政府的关系很好,在上海地区周边的医疗信息化市场具有优势, 但还不足以挑战东软集团,东华软件等的全国性优势。

东软集团的医疗系统业务只占集团主营业务的21%。其中医疗信息化业务只是医疗业务的一部分, 其他业务还包括:医疗器械、健康管理、医保控费等等。当然, 医疗信息化是公司的传统优势领域,合作医院已基本覆盖全国。特别是健康管理与医疗器械、医疗信息化有协同效应,公司通过医疗设备和医疗信息化采集的数据建立健康管理服务中心,与医院合作开展健康管理平台建设方面有优势。这一点是万达信息不具备的。东软集团的其他业务分布十分广泛, 包括系统集成、软件产品销售、软件定制及其他劳务, 广告,物业服务, 租金等等, 我们不认为东软集团会是万达信息业务最接近的可比公司。不过,我们先保留在榜单里。

银江股份的主营业务只要集中在智慧交通(50%),以及智慧城市(37%), 而智慧医疗业务只占主营业务的12%。 虽然万达信息也会向智慧交通和智慧城市延伸, 但覆盖比例正好相反。 银江股份的业务覆盖范围更加全国化, 其中华东和华北超过营业额的70%。 其他地区占30%。 鉴于此银江股份从业务特征来讲, 并不是万达信息最佳可比公司。

东华软件的主营业务分布之广,不是万达信息目前可以比拟的。其业务的范围也是全国化,以华北地区为主(占52%), 华东(17%),其他地区为31%左右。尽管业务行业覆盖如此之广,东华软件已经为300多家医院提供医院信息管理系统(简称HIS),包括挂号、合理用药、图像、化验、电子病历等全流程管理。目前市场占有率排第一,全国百强医院占30%。在医院信息化建设中保持较高的市场份额。

创业软件是国内较早进入医疗卫生信息化的软件供应商之一,成立至今一直专注于医疗卫生信息化领域。其医院信息化软件和公共卫生行细化软件业务占其主营业务的77%。公司营销网络遍及全国20多个省、自治区、直辖市,累计用户达3000余家,市场占有率居国内同行前列。和万达信息不同的是,其软件业务远远大于系统集成业务。 而万达信息的系统集成业务则远远大于软件开发业务。 从这一点来看, 创业软件的软件开发能力似乎更强一些。

卫宁软件是100%的医疗卫生信息化行业, 这一点比万达信息更加专注。 主营业务的分布60%是以上海为中心的华东地区,余下的40%则在华北地区。 主营业务以技术服务和软件销售为主(大约74%),其他业务为硬件销售(26%)。 而万达信息的技术服务和软件开发占主营业务的50%.另外的50%则是系统集成。近年来, 卫宁软件和万达信息在医疗信息化行业的竞争越来越激烈。2014年年底发表于雪球上的一篇文章-“医疗信息化之卫宁软件和万达信息的缠斗“,引起了我们的注意:


“医疗信息化包含的内容相当多,有人从概念的角度,特别追捧什么移动医疗,智能医疗;而我更看重有人买单的医院层面,即医院管理系统,结算系统,社保系统,药房管理系统等等的软件及技术服务!
说到这一领域,国内的现状就是一盘散沙,好不容易有几个公司冒尖了点,又轮番的恶斗!这里特别要说到的两家公司是卫宁软件和万达信息。
在去年最被看好的医疗软件公司就是卫宁软件,因为他是唯一一家业务完全纯粹的只做医疗软件的,同时市场对他的收购预期非常高,因此一年涨了5倍,其他公司简直是望尘莫及。
但今年,这种形势被万达信息打破,万达虽然以前的技术能力和市场占有率都不咋地,但今年却颇为豪放的高价收购宁波金塘和上海复高2个比较有影响的医疗软件公司,因此实力大增。虽然耗资4亿和6亿,却不仅仅拿下了市场占有率,更重要的是医保控费和药房管理系统取得了长足进步,甚至到处扬言他们已经是未来医保控费的标准制定者!一时间风光无限,股价3个月翻倍!
但据说,这两个重要的公司的收购,都是从卫宁嘴里硬抢出来的,其中上海复高,更是可能是卫宁临签约前3天,被万达超高价横刀夺的爱!万达股价翻番了,卫宁却从去年的涨5倍级宠儿,几乎一口气从最高点砍了近一半...不用说,两家公司结了死仇了!
但戏剧化的一幕又开始了,而且竟然瞬间几乎翻盘,卫宁软件17日晚间公告,从万达信息挖了2个绝对关键的高管过来,原总经理升任付董事长,由这2人直接担任总经理和副总经理,分别是兼具管理和技术视野的万达事业部总经理,副总裁王涛;另一个是万达信息社会保障事业部工程师、项目经理,卫生服务事业部咨询总监、副总经理、常务副总经理孙嘉明。
这2个高管绝对是一线的专业及技术权威,特别是孙嘉明,曾参与上海健康信息网工程、上海医联工程的总体规划及架构设计,获得 2011 年度上海市科学技术进步奖一等奖。故此,公告还称,公司给孙75万股卫宁的股权激励!(金手铐直接锁死了)
这一招,卫宁确实太狠了!万达信息花了10个亿代价去抢购,却被人心窝里插一刀,长城几乎倒了一半。
而卫宁表面上丢了2个公司,但最最核心的人才甚至团队抢到了手,尽管给予了超级待遇,但相比万达10亿去抢收购,要划算的不知道多少。”

第二步:比较万达信息和可比公司的关键性财务绩效指标。

什么是关键性财务指标。我们认为是那些能驱动公司价值的一系列指标, 这些指标就是我们上面分析的盈利指标,收益率指标, 以及杠杆率指标。 这些指标与公司的价值息息相关。 如下图所示:


俗话说得好,不比不知道, 一比吓一跳。 抛开当前的股权价值或企业价值不说:

东软集团的LTM销售收入是万达信息的4.6倍, 但是其EBITDA率(5%)却只有万达信息(23%)的1/5。 这意味着东软集团虽然有着比所有可比公司更高的销售额, 但公司的经营现金流并不高。 如果扣除折旧与摊销, 其EBIT率只剩下1%。

东软集团的LTM投资收益也是在所有可比公司中, 除了海虹控股(已经排除),最低的。 其ROIC(1.9%)只有万达信息的1/6。 我们再来看看杠杆率。杠杆率指的是一家公司的负债水平, 东软集团的债务对EBITDA的倍数(5.4), 和万达信息一致, 也是所有可比公司里最高的。 我们说这个倍数倍数越高, 杠杆率则越高。这个倍数一般看成该公司需要多少年才能偿清债务。 我们一般认为,一家公司的杠杆率越高, 其陷入财务困境的风险就越大。

我们认为东软集团从关键性财务绩效指标来看和万达信息还是出入很大的。属于离群企业范畴, 在这里就可以予以排除。

银江股份的总体LTM销售收入(21.7亿)是在所有可比公司里最接近万达信息(16.9亿)的。 其EBITDA率(14%)较万达信息(23%)为低。 从已投资本回报率(ROIC)来看, 银江股份(13.1%)则比万达信息(11.3%)略高。 银江股份的LTM杠杆率(债务/EBITDA的倍数)为1.7X, 则是万达信息(5.4X)的30%。这说明银江股份较万达信息陷入财务困境的风险低很多。 我们暂时保留银江股份作为万达信息的可比公司位置。

东华软件的总体LTM销售收入在所有可比公司里面仅仅次于东软集团, 大约是万达信息的3倍。其EBITDA率(20%)则几乎和万达信息(23%)有得一拼。 其他指标, 比如ROIC, 东华软件(14.4%)则高于万达信息(11.3%)。 东华软件的债务/EBITDA的倍数(0.6X)则只有万达信息(5.4X)的1/9。 杠杆风险远远低于万达信息。我们暂时保留东华软件作为万达信息的可比公司位置。

创业软件的LTM销售收入只有万达信息的1/4. 在所有的可比公司里属于规模最小的一家企业。其EBITDA率为12%, 也是所有可比公司里面, 除了东软集团之外,最低的。而万达信息则为23%。 创业软件的ROIC(17.4%)则是所有可比公司最高的。比万达信息(11.3%)高出不少。 创业软件没有任何债务。 财务困境的风险极低。 这也是和万达信息正好相反。

卫宁软件的LTM销售收入只有万达信息的40%。 其EBITDA率(16%)较万达信息(23%)为低。 卫宁软件的ROIC(13.4%)比万达信息(11.3%)略高。卫宁软件的债务/EBITDA的倍数(1.6X)远远低于万达信息(5.4X)。 陷入财务危机的风险也较万达信息低很多。

综合来看,根据关键性财务指标和比率数的比较, 我们可以按照最接近万达信息的可比公司做一个相对排名。 他们是:

1. 东华软件

2. 银江股份

3. 卫宁软件

4. 创业软件

下一步,我们将分析和比较交易倍数, 然后找到最佳可比公司。

第三步:分析和比较交易倍数。

我们之前讲过,虽然市盈率(P/E)是最受大众欢迎的倍数, 但是投资银行分析师一般采用企业价值的倍数, 比如, 企业价值/EBITDA或者企业价值/EBIT。这时, 我们可以去除两个离群企业海虹控股和东软集团。如下图所示:


我们会十分惊讶地发现纯医疗信息化相关的软件企业(例如:卫宁软件和创业软件), 无论从市盈率的倍数和企业价值/EBITDA的倍数要大大高于业务更多元的万达信息,银江股份以及东华软件。这使得我们不得不认为目前市场对医疗信息化行业似乎有过高的拥戴和期待。 由于极大的倍数差距, 卫宁软件和创业软件的倍数变成了离群值。 在这里我们可以将这两个企业排除。如下图表所示:


这样。基于以上比较分析以及关键性业务特征,财务绩效指标对比和交易倍数的比较。 我们可以识别出和万达信息最接近的可比公司是: 银江股份和东华软件。 这些最接近公司可以帮助我们框定最终估值的范围。

d. 可比公司分析法的估值

为了比较精确的框定一个估值范围,我们认定了东华软件和银江股份这两家企业是和万达信息无论在业务特征, 财务指标以及交易倍数更为接近的可比公司。 基于, 应用软件行业还是属于传统行业, 我们还是以LTM企业价值/EBITDA的倍数为基础来为万达信息框定一个估值范围。十分凑巧的是东华软件和银江股份的企业价值/EBITDA的倍数均为35.4倍。 那么, 我们可以得出万达信息的估值大约就在35.4倍的LTM EBITDA。 如以下图表所示:


这样,我们就根据可比公司法计算出万达信息的估值大约为135亿元左右。

到这里, 我们就完成了对万达信息的估值。 我们发现用可比公司分析以及贴现现金流分析(永续增长法)所计算出的万达信息的企业价值远低于由贴现现金流分析(倍数法)计算出的企业价值。这再一次证明了目前万达信息的企业价值被严重高估。 这时,我们可以肯定以公司目前的企业价值除以LTM EBITDA得出的倍数来计算企业的终值的办法已经不合时宜,我们可以将其摒弃。

第三部分: 结论

我们先后用贴现现金流分析以及可比公司分析来给万达信息估值, 那么,现在是时候做一个结论了。当然, 无论估值如何, 也是只是一家之言。 而这篇文章的重点在于让大家了解我们给企业或投资估值的一些基本方法和工具。 接下来, 我们需要为我们的使用这些估值方法和工具产生的结论做一个总结。无论你使用哪一种估值分析方法, 每一种方法都有其优点和局限性。 比如说贴现现金流分析, 其优点主要体现在其反映的是企业预测的自由现金流的价值。 这种价值比基于倍数的可比公司分析法或基于公司目前EBITDA倍数的方法更加看重企业基本面的一种估值方法。它独立于股票市场的影响, 因为股市往往是非理性的, 要么存在大量的泡沫, 要么就是弥漫着悲观的烟雾。 用贴现现金流分析法给企业估值的时候, 可以完全不需要是否有可比公司的存在。特别是对那些在市场上找不到可比公司的企业, 贴现现金流分析就派上用场了。 贴现现金流分析的一大特征就是基于许多假设, 这个特征可以让分析师设定多种情景来进行分析,十分灵活。 当然, 我们也不得不提贴现现金流法的局限性, 其中一个缺点就是十分依赖财务的预测数据, 我们在第一章花了很大的篇幅来预测未来的财务状况,虽然,我们能在上市公司的年报里找到许多有用的线索,但不得不说的事实是,这种预测还是非常地主观。 我们又不是卜算师,预测未来对任何人来说都是相当不易的。 我们上面讲过, 贴现现金流分析的一大前提就是需要做出许多假设,但有些关键性假设十分敏感, 即使只是 一丁点的变化, 就可能差异巨大的估值范围。 这一点, 我们在计算基于永续增长法的万达信息企业价值时, 体会十分深刻。 即使永续增长率发生很小的改变,整个估值就会发生天差地别。 终值是贴现现金流分析的一个重要概念。 但你往往发现计算出的终值占了贴现现金流分析估值一个很大的比例。 以万达信息来说吧。 终值的现值占了超过90%的估值比重, 这样就难免降低了预测期内自由现金流和估值的相关性。 贴现现金流分析另外一个局限是假设在预测期内, 资本结构是保持稳定的,不变的。 这样才能计算WACC作为长期贴现率。

我们再来看看可比公司分析。 可比公司分析的优点在于基于市场。 估值产生于基于市场的数据,反映了总体市场的一个动态。 和贴现现金流的复杂程度相比, 可比公司分析可说是快捷轻松多了。 只需要找到可比公司的关键财务绩效指标和交易倍数等, 就可以轻松计算估值。估值的范围也可以根据市场的变化而随行就市, 实时更新, 天天不同。 当然基于市场有基于市场好处, 但我们也不要忘记, 市场这个东西往往充满着膨胀的心理, 扭曲的人性。这往往会掩盖企业客观的价值。 很多时候, 找一个看得过得去的可比公司还真不容易。甚至,这种可比公司就还真的不存在。那么, 这时, 你就无法用可比公司分析来给企业估值。还有就是用基于市场的估值和基于公司未来自由现金流的估值方法所产生的结果可能严重背离。 我们可以从万达信息的例子就可以看出端倪。 最后, 用可比公司分析来给公司估值是基于其他可比公司的倍数,但其他公司不见得能体现目标公司的优势, 劣势, 机会以及各种风险。 就好比用李冰冰来给范冰冰定价, 虽然两者都是大明星和大美女, 连名字都差不多, 但毕竟是两个不同的个体。各有各的美, 不能相互取代。

为了总结我们的估值结果, 我们建立了一个叫“足球场”的图表来表达用各种估值方法分析的估值范围。这个图表可以帮助我们来决定用哪一种估值办法可以达到最佳的估值范围。如下图所示:


足球场分析


从以上的足球场图来看, 万达信息当前的股价(31.5)远超于基于市场的可比公司分析法计算的股价(12元)以及基于企业基本面的贴现现金流分析的股价(1.61-3.88元)。 未来股价是否还有上升的空间, 这个股票是否还值得投资?从长线来看,至少目前我看不出来有任何正面的信息来支撑股价继续上升。一旦万达信息公布了新的年报数据, 我们可以在模型上做出调整, 以便做出更好的评估。 估计现在离财报的公布也只有数周之遥。如果万达信息没有公布超出寻常的利好事件发生的话,从长线来看,我认为万达信息股价的总体趋势是要回归到其真正的内生性价值的。

说到这里, 大家心里一定有一个问题, 那就是用贴现现金流的估值理论还可以解释公司股价戏剧化的变动吗?从股价的走势来看,早已经和经济的状况和企业的盈利没有什么必然的联系。市场由散户为主, 机构为辅, 充满着非理性的投机风气,公司的市值和根据公司基本面的贴现现金流分析的估值法还能绑在一起吗? 我们认为, 在短期内, 一些股票的价格可能会被非理性的投机行为拉高,在一定时间内, 股价会看起来和公司的基本面没有多大关系, 但是从长线来看, 股价迟早要回归到与其基本面相当的价值。 麦肯锡(Mckinsey&Company)根据大量的研究指出, 无论在何时, 在大多数情况下, 企业管理层或投资者应该坚定地相信股价应该是市场对企业内生性价值的最好反映。巴菲特认为,现金流量贴现模型才是唯一正确的估值模型,他的理论是:既然一个企业有内生性价值,他就一定会体现出来,问题仅仅是时间。 所以说,即使市场正处于被非理性的投资人所掌控的时候,管理层也应该坚定地根据贴现现金流法作为最根本的估值原则以及公司的利润增长来做商业决策。

以上分析的当前股价是基于万达信息2016年2月19号的收市价, 今天是3月21号星期一,万达信息的收市价为每股28.2元。 我们希望大家可以用我们教的估值方法来理性地评估股票的价值, 做一个更加理性的投资人。这样的话, 我们离一个理性的市场环境又走近了一步。理性追求的是批判怀疑,依据公理,尊重事实, 遵循逻辑以及普遍必然。当然, 我们也需要在理性和进取之间取得一个平衡。丧失进取精神的“理性”也会屏蔽对真理的追索与探求。 西方人有一格言:人性之中两大禀性主宰一切:自爱使人进取,理性使人收敛。我们既不谓之善,亦非谓之恶,二者各有因果,推动或支配一切,运用得当,善莫大焉,运用不当,恶莫大焉(two principles in human nature reign: self-love, to urge, andreason, restrain. Nor this a good, nor this a bad we call, each works its end,to move or govern all: and to their proper operation still, ascribe all good;to their improper, ill)。

全文完,欢迎各位读者写来意见,我们会写一章后记,根据读者问题进行集中的书面反馈回复,谢谢大家!

(本文转自微信号:前海榕树下,转载注明作者和出处即可,愿意与Dr.2交流的请加微信号:2823095726)


浏览次数:8862次