护理康复类APP汇总分析报告(下)
作者:唐京燕
作者:唐京燕,香港大学金融系毕业、中欧商学院金融MBA。著名财经著作《私募帝国》以及《并购之王》的翻译者。
修订:Dr.2
3. 以教育培训为中心
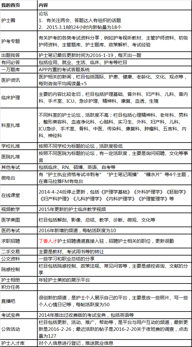
3.1. 护士笔记5.0
APP最新更新时间IOS: 2015年05月29日
使用者:准备护士考试的护校学生、实习护士和年轻护士
创始人:小麦
融资情况:我们判断是没有获得融资
商业模式:为年轻护士预备考试提供学习资料和社交讨论的平台,通过学习备考收取一定费用
注册用户:号称有20万注册用户,不过在2016年后APP及论坛更新缓慢,用户流失严重
功能区:
钱包里有优惠券、积分、会员卡。积分是通过论团活跃度,给予奖励。
注:护士笔记可能因为缺乏资金原因,内容跟新较慢,用户流失严重。
3.2. 护士加
背后是护联网www.hulian120.com
APP更新:V2.3.0
相比护士笔记,护士加属于后起之秀。二者内容上大同小异。护士笔记更新和维护没有跟上,导致用户流失严重。而护士加一直保持内容(题库)的更新速度更快,论坛的用户活跃度也较高。
比较有特色是导师计划和心理辅导。
4. 以工具作为切入点
4.1. 格尔医疗
创始人: 谭宗威,本科学护理,研究生转攻软件工程
公司:湖南格尔智慧科技有限公司
公司业务和战略规划:
1) 智慧护理APP
-
流程: 医嘱审核-医嘱智能分解-医嘱执行-反馈执行结果、护理评估-护理诊断-护理措施-护理活动-护理结局(护理结果)-护理评价。将医嘱执行与护理程序有机的结合到一起形成了特有的两次PDCA循环,实现了医疗过程的闭环管理。
-
在护士端,护士通过一个装有智慧护理APP的手持式硬件终端继续工作。且格尔智慧护理系统与医院的 HIS系统以及格尔智慧的微信端(格尔智慧微信服务号)都是打通的。
-
格尔智慧已经和 3 家医院展开了合作。包括南华大学附属第一医院(附一)、南华大学附属第二医院(附二)以及湖南省肿瘤医院。前二者位于湖南省衡阳市,后者位于湖南省长沙市。平均一个医院的护士在 1000 人左右。
护士使用的格尔智慧护理系统硬件终端截图(摘自微信公众号)









对于用户端(患者及其家属等),患者入院后都会打印一个专属二维码的腕带。用户通过关注 “格尔智慧” 的微信服务号,然后扫描患者腕带上的二维码,就可以绑定患者了。那么该用户就可以收到关于该患者的护理信息、宣教资料等。目前,患者APP还没有上线。公众微信号只有栏目标题,背后的功能还没有落实。
格尔智慧微信服务号截图

2) 排班APP
更新 2016年3月17日
版本 2.0.1
主要解决护士排班的问题。由于护士上班时间不固定,排班信息不断变化,对于护士长和护士都比较麻烦。用了这个 APP 之后,护士可以随时随地知道的排班信息。
该APP是一个相对封闭的系统,需要护士长注册,由护士长发邀请码给护士。以上图片来自于豌豆荚下载页面。
3) 护士培训
根据36氪对创始人谭宗威的访谈,格尔智慧也在构建一套系统的护理知识图谱。即结构化的知识库,包括重点标注、语义检索、知识推理等。护理行业需要大量护理知识判断,格尔智慧希望护理知识图谱能成为护士在护理过程中的核心理论支持。
为了构建该图谱,格尔智慧联合南华大学护理学院成立了联合实验室,来自德国莱比锡大学的博士也加盟了公司的知识图谱中心。目前,格尔智慧已经完成了护理知识图谱构建工具的开发。在公司的计划中,格尔智慧要在三年之内完成涵盖所有护理行业(包括内科、外科、妇科、传染科、儿科、社区护理等科室)基本知识图谱的构建。
4) 开发智能硬件
-
作为一家高新技术公司,格尔智慧还拥有很多其他的高新技术产品。 目前公司已经获得了 2 项实用新型专利:护士专用手环和智能药柜;同时,格尔智慧也提交了 3 项发明专利:护士专用手环、输液监测和无人机配送系统。其中护士专用手环已通过专利提交审核。
-
护士专用手环: 配有 FID 阅读器。护士带上手环靠近患者的腕带,就可以扫描患者的护理信息,更加方便快捷。
-
智能药柜: 可以解决护士容易取错药的痛点;输液监测可以提醒护士患者吊瓶中的点滴什么时候打完了。
盈利模式:
注:由于格尔智慧是为医院护理工作提供软件服务。目前,我无法对产品实际使用体验进行测评。不过,我非常认可格尔智慧对准的方向:医院护理工作的信息系统化。
4.2. 护理家360
成立时间:2015年6月
创始人:田源
商业模式:护理家 360 主要是医院合作,在医院内部为护士提供患者管理、培训学习、健康教育等服务。同时在各层级的医院之间,护理家 360 开发了 “共同护理人” 功能,帮助各级医院内的护士共同为患者提供转诊、会诊等服务。以 B2B2C 的模式,与医院护理部合作向患者提供服务。
融资情况:2016年3月,普华基金投了Pre-A,金额近千万
业务发展:护理家 360 目前的业务重点主要集中在上海地区,平台上的护士量 500 名左右。
未来战略:
1)与医院联合运营
· 护理家360会为医院宣传各类专业护理门诊,为护士们建立空中工作室,制作电子名片,并呈现在APP上
· 医院有很多纸质宣教资料,比如住院须知等。护理家360将这些纸质资料转化成电子版,把文件编辑成课程码(二维码和数字码),患者可以扫描或输入课程码即可下载观看这些宣教资料,如此一来,医院就不必再费时费力去讲宣教资料送到患者手里。
· 提供护理案例分享和讨论的平台,按专业护理类别,建立专业护理案例数据库,为医生、护士或第三方处置新案例、进行学术研究、培训提供案例。
· 目前,包括上海市第一人民医院、同济大学附属同济医院、上海市儿童医学中心、上海长征医院、复旦大学附属金山医院、上海国际医学中心等在内的23家医院已经与护理家360建立了合作关系。
2)帮助护士进行患者管理
· 随访:护士可以对患者进行随访,做问卷调查,发通知,甚至使用群聊功能。护士可以选择是否将随访档案公开,为患者的隐私提供了安全保障。
· 问卷调查功能:是为了更好的帮助护士了解患者的康复状况。
· 群聊功能:类似于微信,可以视频,发送ppt、语音等。护士门可以通过护理家360APP与患者进行简单的会议培训。
3)分级护理与远程社区指导
· 分级护理与远程社区指导是护理家360今后工作的重点之一。患者在三级医院接受诊疗后,可以回到二级医院、社区医院接受护理。二级医院的护士可以与三级医院护理专家共享患者资料,获得专家指导,同时,三级医院的护理专家也可以继续关注出院患者的康复情况。目前,分级护理第一个试点已经在上海实施。
· 为了提升护士的职业技能,护理家360为医院护理部建立手机上的护士学习与考试的移动服务平台并建立延续护理服务培训体系。目前,其第一期培训班已经于2016年1月在上海举办,由上海长征医院、上海国际医学中心、护理家360共同开办
注:
与格尔智慧相仿,不过护理家360的功能没有格尔智慧的重。护理家360目前开展的服务,比如宣教、随访、宣传等,很难从医院收到钱,ARPU较低。
不过护理家360的逻辑是占领学术制高点,以获取护理领域的权威性和影响力。在得到三甲医院和护理专家的背书后,护理家360再往社区医院、居家做上门护理的业务延展。
那些直接切入家庭的上门护理类O2O平台,对护士和护工缺乏管理培训能力,也缺乏足够多的护理人力资源。这等于搭了戏台子,却没有戏班子,台下的观众也会很快离场。
而护理家360从临床工具的角度切入,这比起直接切入家庭的上门护理类创业项目,高明太多。
(转载请注明作者和来源,愿意与Dr.2交流的请加微信号:2823095726)
浏览次数:4595次