这种无创血糖检测技术会成功吗?——柔性传感技术运用于皮肤表面血糖测量

作者Dr.2,MediCool医库董事长     

       

目前中国糖尿病患者已居世界首位,糖尿病患者人数约为1.1亿,而随着我国经济水平提高和人口的老龄化,潜在糖尿病患者增势更为迅猛。有数据表明,未来三年后血糖检测的市场规模可能在180亿元左右,但是目前还没有无创血糖检测成熟产品的规模化应用。


Dr.2在2015年写过《漫谈移动医疗智能硬件:无创血糖仪》的系列文章,跟踪了一些无创血糖监测技术和公司产品。如今,这项技术在国内有了新的发展,清华大学航天航空学院、柔性电子技术研究中心冯雪教授课题组,利用类皮肤柔性器件建立了无创血糖测量医学方法,为医疗级无创血糖监测打下了良好的实验室基础。


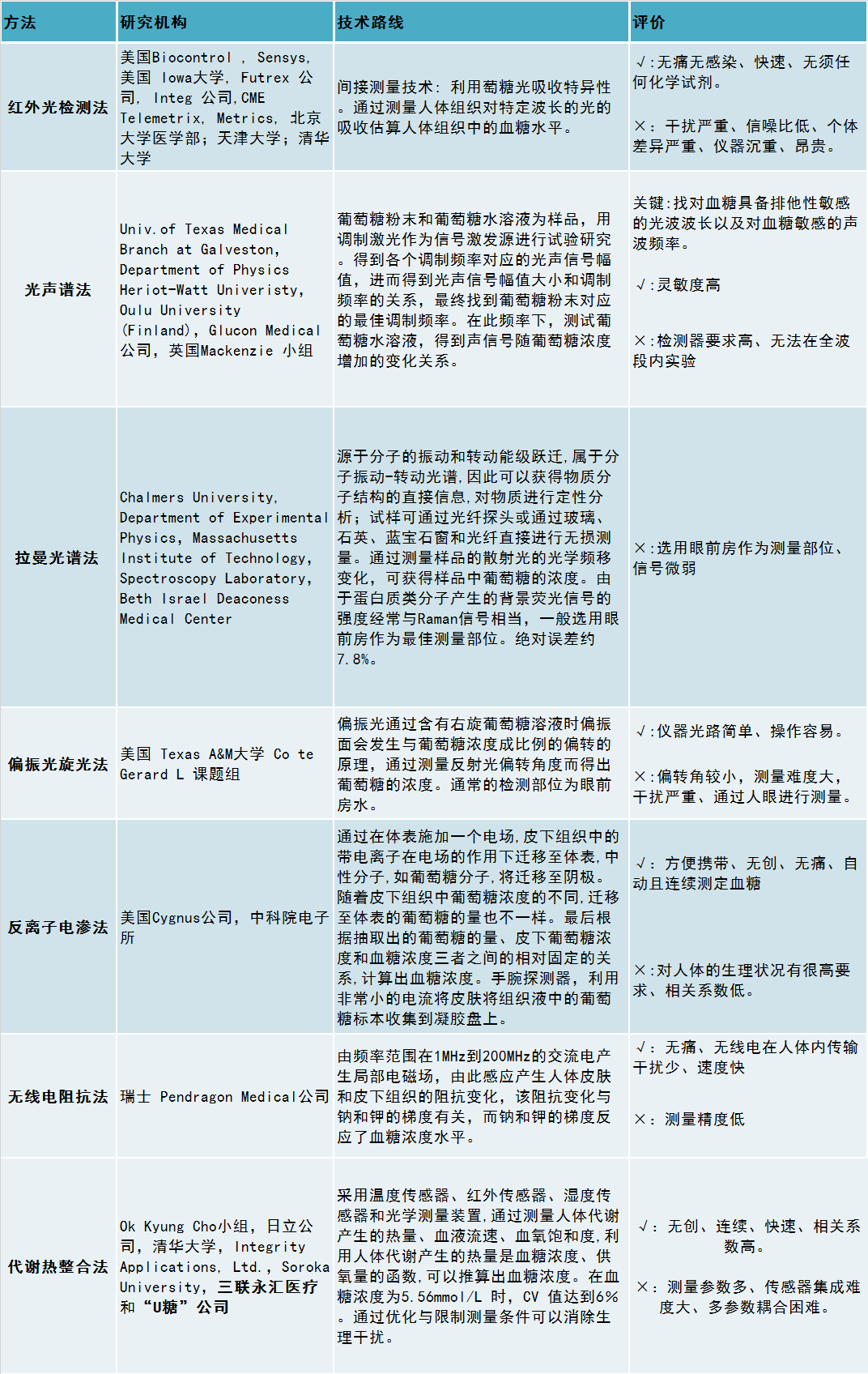
先让我们一起来回顾一下目前正在使用或有潜力转化为产品的血糖监测的技术分类主要包括:

我们为什么买不到无创血糖仪?


以上的技术方法虽多,但目前中国还没有一款通过药监局认证的无创血糖仪。截至目前,多年前的GlucoWatch是第一个也是唯一通过美国FDA认证的用于儿童糖尿病患者的无创血糖仪,产品由美国Cygnus Inc研发。但是这款产品在前几年已经被召回。所以即使还有我们目前不知道的产品通过了权威部门认证,但仍旧有很大的概率会失败,因为还要综合考虑成本,便利可及性和用户接纳的程度。

无痛、无创是这类无创血糖仪最大的优点,提高了患者对血糖监测的依从性。


所以经多年探索,便携式无创血糖仪的技术仍未成熟,这些项目都没有走入大众生活。无创血糖检测或多或少,都存在干扰因素多、相关性差、生理意义不明确等问题。一方面是技术原因,精度:例如传感器对血糖的特异性和敏感性、血糖在血管向皮肤渗透的生理性时延、数据处理(算法)的智能化等。另一方面是产品市场化过程中的可靠性问题:1、数据能否自动校正;2、接触材料是否安全;3、运行系统可靠(包括电池和低血糖警报等);4、多场景、场合下可用(如运动等)。


从GlucoWatch的使用反馈来看,佩戴者皮肤出汗、温度过高或过低、静电干扰、短路等都会影响其测定结果,引起误差,甚至导致仪器关闭。所以在佩带时患者不能游泳、洗澡或剧烈运动;低血糖和高血糖的报警,也会出现较多的假阳性;使用后,有些患者的局部皮肤出现一定的刺激症状,在皮肤上留下一块红印、有刺痒感等等,但从总体上看较轻微,多可在一周内消失,不过要考虑长期反复刺激的问题,还是会有些影响。此外,手表式血糖仪测定的是组织间液葡萄糖值,因此要略滞后于指血血糖值。有一些系统误差,需要校正。


现有的无创连续血糖监测方法也无法直接测量血液中的葡萄糖,在血糖测量的准确性、病人使用的便利性以及完全无创性等关键问题上仍未突破。正如Juvenile糖尿病研究基金会(JDRF)研究主任Daniel Finan博士最近在接受记者采访的时候称,医学界急需准确、无创、隐形且便宜的血糖测量仪:What the community really needs is a glucose tester that’s cheap, accurate, non-invasive and inconspicuous.


无创血糖仪的春天真的来了吗?


2017年12月20日,清华大学航天航空学院、柔性电子技术研究中心冯雪教授课题组在Science Advances上发表了题为Skin-like biosensor system via electrochemical channels for noninvasive blood glucose monitoring的研究论文,报道《用于无创血糖监测的电化学双通道类皮肤生物传感系统》。 该成果基于类皮肤柔性传感技术建立了新的无创血糖测量医学方法,在人体皮肤表面实现了医学意义上的无创血糖测量并具有医疗级精度,为解决无创血糖动态连续监测提供了一条新途径。


 “在这一工作中,冯雪课题组发展了基于力学-化学耦合原理的电化学双通道无创血糖测量方法,利用可以与人体自然共型贴附的柔性电子器件,对皮肤表面施加不会引起皮肤不良反应的电场,通过离子导入的方式改变组织液渗透压,调控血液与组织液渗透和重吸收平衡关系,驱使血管中的葡萄糖按照设计路径主动、定向地渗流到皮肤表面,继而通过只有3.8微米厚的超薄柔性生物传感器件进行高精度测量。”

基于电化学双通道的无创血糖测量方法示意图和实验图


我们阅读了这篇论文的一些数据,从文章中提供各种参数来说,这个传感系统被证明是非常准确的,就像在多个时间点测量指血糖和静脉抽取的血液血糖一样。而且它没有刺激皮肤表面,也没有产生疼痛或炎症,这和其他的非侵入式血糖监测系统不同。


理论上这个成果实现了在人体皮肤表面进行无创测血糖,并达到了医疗级别精度,在医学上有很大的意义,为CGMS(持续葡萄糖监测系统)提供了一条新的道路。也许在未来,它能帮助人们更准确、方便的测量血糖。不过截止目前来说,规模化产业化绕不开一个成本问题,这种柔性皮肤相当于耗材,只能使用有限的时间或次数,其生产成本目前看起来居高不下,还有大样本人群的有效性验证还需要很多工作要做,从产业化角度来说,并不乐观。03年的时候我曾经询过glucowatch的耗材价格,定期更换的电极和并其他耗材约300-500美金,我想这也是严重阻碍其商业化的根本原因之一。


很多国内外投资机构布局多年,消息很多,然而至今没有大成,多家中介兜售的以色列、欧洲或美国的创业项目骗了不少国内传统产业的土豪,颗粒无收,甚至还在继续投入。所以无创血糖仪的春天真的来了吗,我们拭目以待!

(欢迎转载,注明作者和出处即可,愿意与Dr.2交流的请加微信号:medicool3)


浏览次数:6597次