优科医药IPO是否通过进入关键节点,营销合规才是审核的重中之重

作者Dr.2,MediCool医库董事长     

       

去年以来医药器械类上市公司IPO被否率有时达到70%,也给很多拟上市的药企敲响了警钟,我们都知道,随着两票制带营改增,国家严打商业贿赂之后,医药企业要IPO越来越难,很多药企IPO都倒在上市前的临门一脚……被否的原因主要在于商业贿赂、业务合规、产品质量、环境保护和知识产权等问题。我们近期就可以以优科医药为例,将他作为最近一段时间的药企上市晴雨表,看一下他的IPO能否通过,看一下监管层的窗口指导。

南京优科生物医药集团股份有限公司(以下简称“优科医药”)是江苏南京的一家生物医药企业。公司在17年4月发布了招股说明书,拟发行新股5500万股,拟发行后总股本22000万股,拟赴创业板上市。2017年12月5日,公司更新了预披露招股书,并即将迎来决定企业能否上市的关键环节——“上发审会”。

但此次新发布的招股书仍然有些重要问题没有说明,有些含糊带过。

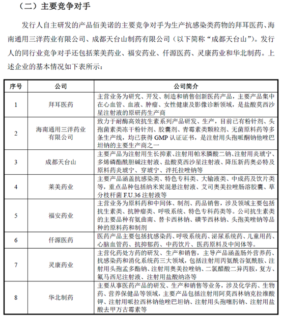
竞争对手披露不充分



抗感染类药物市场种类繁多,生产药企也比较多,而且其中不乏上市公司,拜耳医药更是优科医药的主要品牌盐酸莫西沙星注射液的原研药生产商,应对其做更详情的披露,从竞争产品的定价到其他重要仿制药企业同类产品的申报进度,生产能力与上市情况应该全面说明,不应含糊其辞。

产品单一,单一产品销售巨大




从以上内容中可以看出,盐酸莫西沙星注射液(“佰美诺”)是优科医药的核心产品,2016年销售份额甚至超过了40%。从2014-2017上半年度占主营业务毛利的比例分别为67.29%、65.77%、71.99%,90.70,占比持续上升,是优科医药公司收入及利润的主要来源。这说明该公司的主营产品单一,而且单一产品销售巨大。

单品毛利率极高,首仿保护期将到期,未来何去何从?




根据招股书,公司采用自主推广和经销商推广相结合的模式进行佰美诺的市场开拓。而佰美诺的毛利率极高,2017年上半年高达91.92%,同时,在自主推广的情况下,佰美诺的毛利率由2014年的94.34%上升到2017上半年的97.75%!而在经销商推广模式下,佰美诺的毛利率由2014年的66.74%上升到2017上半年的88.66%,上升幅度更大。

从总体数据可以看出,在报告期内的该产品的毛利率一直都在呈现较快的上升趋势。但结合下面从2014-2017公司自己推广医院的价格发现(也就是终端价格,大致是“二零扣”底价招商模式)。2014-2016年价格逐年上涨,从179涨到185,再到193,但是2017年产品大幅降价至154,虽然批发给代理商价格没什么变化,但是终端价格下降,毛利率却异常反而上升3.4%,那只有一种可能性,产品的生产成本进一步下降,这个有悖常理,应该对此进行说明,以及终端产品降价后的长期影响。

如此高的主要产品毛利率,在药企自己看来也许是好事,但是其中隐藏着巨大的风险!





从公开披露的药品批准文号中可以看到,盐酸莫西沙星注射液的批准文号有效期是到2018/4/22,也就是说再过几天就到期了,但佰美诺不是原创药,只是一个首仿药,因此在同类产品中没办法形成垄断优势,虽然现在该产品的毛利率确实是高,但单抗感染产品的周期性和替代性比较强,等到首仿保护期结束,大批竞争对手出现后,价格体系应该绷不住,公司和辅导券商都对这一点没有任何说明。



佰美诺的自主推广(直销医院)的单价将近经销商推广价格的5倍。直销医院的方法确实很不错,能够获得最高的毛利率,但是随着两票制政策的推行,厂家将只能高开,然后给代理商支付佣金模式,税负肯定变重,原产品毛利越高缴税越多!对此券商和公司没有给出明确预期与数字变化表,如此高的单一品种的毛利率在我们看来都是风险,上市可能就要走拐点。

5大市场推广商4家新成立,学术推广如何做?




招股书显示,2014到2017年上半年,优科医药的市场推广费分别为2582万元、1246万元、3668万元、5187万元,销售费用率约为24%,符合监管层窗口指导意见,高开后不超过30-35%。

优科医药称其主要通过市场推广服务商以学术推广会的形式进行市场推广,前五的市场推广服务商分别为:湖北业峻商务服务有限公司,报告期获取市场推广费1948万元;合肥亿帆生物医药有限公司,报告期获取市场推广费531万元;武汉启祥医药有限公司,报告期获取市场推广费463万元;上海虹灼营销服务有限公司,报告期获取市场推广费307万元;武汉市通达汇商贸有限公司,报告期获取市场推广费202万元。

通过相关的工商公示平台,我们查询到,除了合肥亿帆生物医药有限公司以外,其他四家公司都是2016年下半年之后新成立的公司,且股东结构都及其简单,1~2个自然人。





优科医药称在筛选市场推广服务商过程中,对其市场推广能力、市场推广人员和业务历史进行了尽职调查,并将尽职调查信息报财务部备案,公司的市场推广服务商具备市场推广能力。但对湖北业峻这样一家成立只有半年的公司,居然能够付出高达1948万元推广费用,简直是令人瞠目结舌。

其他注册资本只有10万,30万,100万的小公司也都能开出数量控制在500万左右及以内的推广费用发票。不知道优科医药是如何认定这些成立只有几个月的公司是具备市场推广能力的?付给这些公司高达几千万的推广费用,真的是用于学术推广了吗?那么在之前的一些年选择谁来做推广的呢?

所以这里对拟上市医药公司要有个提示,主要代理渠道商最好不要当年成立,否则证监会审核的时候对业务持续性,合理性,以及里面是否有特殊交易或者潜在商业贿赂都得多看一眼。

我们知道的是,在医药推广合规收紧的情况下,企业进行任何学术推广和市场活动,都必须拿出真实发生的业务形式与对应的合理成本,并且以备查验。除此之外,还需要有从时间、地点、内容、照片、视频、财务等内容完整证据链,16年底新成立的公司,过了元旦还过了个春节,然后在湖北一地,应该以武汉为主,发生推广费用近2000万,每个工作日18万的学术推广费用,如果以代理商地区局部学术会议成本3-4万一场计算,每天要开5-6场会?其如何能够自证清白?

在国家严打商业贿赂的背景下,如此多的新成立公司,以及如此高昂的推广费用,发行人如何能够解释通顺呢?

曾经我写过的一篇文章中写到(《部分的“两票制和CSO”培训班,收了钱再把药企推进火坑,比耍流氓还要凶残!》),很多药企现在会在全国各地找各个代理商和自然人开设一人公司。然后让这些一人公司入驻当地的优惠园区,除获得返税外,主要是希望税务机关对其进行核定征收,这样能把综合税负成本降低,——随后开发票给医药公司,随后再把钱转到个人账上,从个人账上提现用做回扣与其他不合规的商业运营。

因此关于药企上市合规与法务,以及学术营销的理论与实战,可以与作者Dr.2联系(微信号:medicool3),近期我们将联合辅导券商,上市律师,保荐人和药企市场负责,开设药企上市合规实操班,敬请期待!

(欢迎转载,注明作者和来源即可)


浏览次数:4105次